Mindset
A mindset refers to an established set of attitudes of a person or group concerning culture, values, philosophy, frame of reference, outlook, or disposition. Are you thinking what I am thinking ?
分析「分開網站 vs 整合網站」兩種做法的優缺點,並根據你目前的業務內容與長期發展方向,提出具體建議。
🎯 你的現況與核心目標
從你的描述來看,你的服務範圍相當多元,但核心主軸可歸納為三個層面:
-
專業技術服務類:電腦銷售、維修
-
教育與知識分享類:社區大學教學、公益課程
-
文化與影像類:影音拍攝、私人傳記、二手商品(可視為延伸應用)
這些面向之間其實有內在連結:
它們都與「生活服務 + 人文關懷 + 數位應用」相關。
🧩 方案一:整合為一個主網站(多分區)
✅ 優點
-
品牌統一:所有服務都在「同一個品牌故事」下,能塑造出個人或工作室的完整形象。
-
SEO 效益集中:搜尋引擎只需推一個網站的權重,更容易累積曝光。
-
交叉導流:訪客可能原本只為修電腦而來,結果發現你也提供影音記錄或教學服務。
-
維護成本低:只需管理一個主機、網域與內容管理系統。
❌ 缺點
-
網站架構需清晰:若分類不明,容易讓人覺得主題太雜。
-
品牌形象要統一設計:要找到一個能涵蓋「科技、人文、教育」三者的風格。
🔧 適合的架構範例:
首頁:關於我們|品牌故事 │ ├─ 電腦維修與銷售 ├─ 教學與講座(社大、公益) ├─ 影音製作與私人傳記 ├─ 二手商品(翻新電腦、公益販售) └─ 聯絡與合作
網站名稱可如:「杰西生活工作室」、「JC 數位人文館」或「JC Studio 多元生活服務」。
🪞 方案二:分開建立多個網站(不同品牌)
✅ 優點
-
每個品牌聚焦清楚:例如「JC Computer」專注電腦,「杰西影音」專注影像。
-
風格可自由發揮:各網站可依服務客群設計不同視覺。
-
合作或轉讓彈性高:未來若某事業獨立運作或轉交他人更方便。
❌ 缺點
-
維護成本高:多網域、多網站更新困難。
-
初期流量分散:SEO 力道會被分散,不易累積人氣。
-
管理複雜:需維持一致的聯絡方式、品牌信任感。
🔧 適合時機:
-
若你未來要讓「影音拍攝」或「電腦維修」各自成為獨立事業單位。
-
或想培養「多品牌經營」策略(例如像子品牌)。
💡 我的建議(依你現階段狀況)
以你目前是一人主導、多面經營的階段來看,
我建議採用:
✅ 「一個整合網站 + 清楚分類」的模式。
理由:
-
你目前的事業仍圍繞「數位生活應用」這個主題。
-
建立品牌信任比拆分網站更重要。
-
可以使用像 Mobirise、WordPress、Wix、Webflow 這類可輕鬆建多分頁的系統。
未來若某一項服務(例如影音拍攝)發展成熟,再:
🔄 把該分頁獨立成第二品牌網站,並從主站導流過去。
🌱 延伸建議:網站定位口號
為整合品牌定義一句「核心標語」:
「科技 × 教學 × 故事,串連生活的每一面」
或
「從電腦到人生故事,我們修的不只是機器,更是記憶。」
如果你願意,我可以幫你:
-
設計整體網站架構地圖(頁面+導覽結構)
-
擬出首頁介紹文案與品牌口號
-
或協助規劃子品牌策略(如果之後要分開)
要我幫你從這三步中的哪一項開始?
很好 👍 我們就從第 1 步:「整體網站架構地圖」 開始。
我先根據你目前的業務範圍(電腦銷售維修、社區大學教學、公益服務、二手商品、影音拍攝、私人傳記)
規劃一個整合性主網站架構,兼顧品牌形象、SEO 效益與使用者導覽體驗。
🌐《整合型主網站架構地圖》
🏠 首頁(Home)
功能: 讓訪客一眼了解整體服務與品牌理念。
內容建議:
-
簡短品牌介紹 + 標語
-
各主要服務區塊預覽(含圖片/影片連結)
-
最新消息或活動公告(如公益、教學課程)
-
聯絡按鈕、社群連結(Line、FB、YouTube)
📘 關於我們(About)
內容建議:
-
創辦故事與品牌精神(如:「從電腦維修走進人文關懷」)
-
你的個人簡介(講師、技師、導演三重身份)
-
媒體報導或學員、客戶推薦
-
工作理念:「科技 × 教學 × 故事,串連生活的每一面」
💻 電腦銷售與維修(Computer Service)
內容建議:
-
行動維修工作室介紹(含照片)
-
維修項目列表與報價區間
-
二手電腦銷售專區(含規格、保固、翻新說明)
-
預約維修表單 / 聯絡方式
-
案例分享(可搭配圖片、短影片)
🎓 教學與講座(Teaching & Courses)
內容建議:
-
社區大學與職訓課程經歷
-
可開設的課程主題(例如:電腦基礎、多媒體製作、AI 應用等)
-
教學作品集(課堂影片、學員回饋)
-
線上課程連結(未來可加入)
-
教學理念(結合公益與在地文化)
💖 公益與社會參與(Community Service)
內容建議:
-
過往公益活動介紹(如電腦維修助弱勢、數位學習推廣)
-
公益合作單位
-
未來活動公告或招募志工區
-
捐贈/合作聯絡表單
📦 二手商品與循環利用(Recycling & Used Goods)
內容建議:
-
二手商品分類(電腦、器材、書籍等)
-
翻新理念(永續再利用)
-
公益義賣連結(如部分收益回饋社區)
-
商品上架頁面(可連接到拍賣平台或線上商店)
🎥 影音拍攝與私人傳記(Video & Life Story)
內容建議:
-
影音服務介紹(企業簡介、活動紀錄、生命故事紀錄片)
-
作品展示(YouTube 影片牆或嵌入短片)
-
拍攝流程(企劃 → 攝影 → 剪輯 → 成品)
-
私人傳記專案(「為人生留下影像見證」專區)
-
報價或聯絡表單
📞 聯絡我們(Contact)
內容建議:
-
聯絡表單(姓名、服務需求、訊息欄)
-
Line / FB Messenger / Email / 手機
-
實體位置(若有工作室)
-
嵌入 Google 地圖
📰 最新消息(News / Blog)
內容建議:
-
公益活動紀錄
-
教學課程開課公告
-
電腦維修小知識、AI新知、拍攝技巧文章(提升SEO)
🎨 延伸建議
-
主網站名稱建議:
-
《JC 數位生活工作室》
-
《杰西人文科技館》
-
《JC Studio 多元生活平台》
-
-
導覽列(Menu)結構:
首頁 | 關於我們 | 電腦維修 | 教學課程 | 公益服務 | 二手商品 | 影音與傳記 | 新聞部落格 | 聯絡我們 -
色彩與風格建議:
-
主色:沉穩藍或石墨灰(代表科技專業)
-
副色:暖米色或赭紅(呼應人文與故事)
-
風格:簡約+溫暖+具故事感
-
「AI 工具」這個詞其實很廣泛,可以依用途分成幾大類。我幫你整理一份清楚的分類表👇
🧠 一、文字與語言類 AI
用途: 自動生成、翻譯、摘要、對話、文案、客服等
常見工具:
-
ChatGPT(OpenAI):對話、寫作、教學、企劃、程式輔助
-
Claude(Anthropic):類似 ChatGPT,強調安全與邏輯推理
-
Google Gemini(原 Bard):整合 Google 搜尋的 AI 助手
-
DeepL Write / DeepL Translate:高品質翻譯與語言潤飾
-
Copy.ai、Jasper:行銷文案、自動產生貼文、廣告內容
-
Notion AI、Grammarly AI:文書潤飾與筆記助理
🎨 二、影像與設計類 AI
用途: 生成圖片、設計 Logo、修圖、動畫構圖
常見工具:
-
Midjourney:文字生成圖片(風格細膩)
-
DALL·E(OpenAI):可精準生成圖片、支援修改區域
-
Runway ML:AI 影片生成與去背景(用於短片創作)
-
Adobe Firefly:Photoshop/Illustrator 內建生成式 AI
-
Canva AI:一鍵生成設計排版、圖片、影片
-
Leonardo.ai:遊戲概念圖與角色生成
🎬 三、影音與聲音類 AI
用途: 影片剪輯、字幕、配音、換臉、影像修復
常見工具:
-
Runway ML、Pika Labs:由文字生成影片
-
Synthesia、HeyGen:生成虛擬人講話影片
-
Descript、CapCut、Premiere Sensei AI:自動剪輯、配音、字幕
-
ElevenLabs、Play.ht:自然語音合成(TTS)
-
Audacity AI 插件:去噪音與語音清晰化
💻 四、程式與技術輔助類 AI
用途: 產生程式碼、除錯、學習程式
常見工具:
-
GitHub Copilot:自動補完程式碼
-
Replit Ghostwriter:線上即時生成程式
-
ChatGPT / Claude / Codeium:可解釋、生成、優化代碼
📊 五、資料分析與商業智慧類 AI
用途: 數據分析、預測、報表、決策支援
常見工具:
-
ChatGPT + Advanced Data Analysis (Code Interpreter)
-
Tableau AI、Power BI Copilot
-
Google Cloud Vertex AI、Azure AI、AWS SageMaker
-
MonkeyLearn、Obviously AI:自動化資料分析
🧍 六、生產力與辦公自動化類 AI
用途: 整理會議紀錄、排程、摘要、報告
常見工具:
-
Microsoft Copilot(Word、Excel、Outlook 整合)
-
Zoom AI、Otter.ai:自動轉錄與摘要會議內容
-
Zapier AI、Make(Integromat):跨平台自動化流程
「異業結盟」對 杰西影音工作室 來說,可以是一個非常有效的策略,不僅能擴大品牌曝光,也能開創多元合作案。以下是幾個適合影音工作室的異業結盟方向與實際案例建議:
🎥 一、婚禮與活動產業
結盟對象: 婚禮企劃、婚攝、婚紗店、花藝師、飯店宴會廳
合作方式:
-
聯合推出「婚禮影像紀錄套組」
-
提供婚禮現場即時播放或紀錄短片
-
在合作商家門市播放你的作品(互惠曝光)
💡 好處:可穩定接案、建立品牌溫度與信任度。
🏢 二、企業品牌與公關公司
結盟對象: 公關公司、品牌顧問、行銷公司、活動策劃團隊
合作方式:
-
提供「品牌故事影片」、「形象微電影」服務
-
共同承接企業年會、產品發表、ESG紀錄影片
💡 好處:可提升案源層級,與品牌客戶建立長期合作關係。
📚 三、教育與培訓產業
結盟對象: 社區大學、職訓中心、線上課程平台
合作方式:
-
拍攝課程影片、講師形象短片
-
與學校合作開設「影音行銷入門班」或「影像敘事工作坊」
💡 好處:拓展教學與知識付費市場,提升專業形象。
🌿 四、旅遊與地方創生單位
結盟對象: 民宿、地方文化協會、觀光局、農村再生團體
合作方式:
-
拍攝地方故事影片、旅遊形象片
-
製作「鄉鎮影像紀錄」計畫,協助地方行銷
💡 好處:能結合在地文化,提升社會影響力與媒體曝光。
💻 五、3C與創作者圈
結盟對象: 攝影器材商、剪輯軟體代理商、YouTuber、音樂人
合作方式:
-
聯合製作產品開箱影片、創作挑戰賽
-
為創作者提供拍攝與後製支援,互換曝光
💡 好處:能進入年輕市場、累積流量與話題性。
哇~時間真的過得很快!🎬
多媒體特效後製課程只剩兩個月,現在正是整理作品、強化實務技巧、準備結訓成果的關鍵階段。這兩個月如果規劃得好,不但能讓你的結訓作品更完整,也能把這段學習轉成實際的履歷資產。
這裡我幫你建議一個「最後兩個月衝刺計畫」:
🎯 一、階段目標規劃
時間 重點任務 目標 第1~2週 整理學過的技術、挑選主題 確定結訓作品主題(微電影、動畫、特效、品牌影片等) 第3~5週 實作與修正 完成初版作品、加入視覺特效與音效 第6~7週 後製與包裝 製作片頭片尾、調色、字幕、音樂混音 第8週 展示準備 匯出成品、撰寫簡報、練習口頭發表
🧰 二、技術強化方向(依你課程內容)
你可以根據學過的科目,針對性加強:
-
AE 特效實務:粒子、光暈、遮罩、Track Motion。
-
3D 動畫實務(C4D / Blender):簡單建模與鏡頭運動。
-
影音製播實務:Premiere 導入素材、轉場與調色。
-
視覺傳達設計:LOGO動畫、色彩構成、版面一致性。
-
腳本繪製與故事結構:用分鏡清楚講故事。
🧩 三、結訓作品建議主題
這階段最重要是有代表性的「作品集」,可以考慮:
-
🎥 短篇故事影片(微電影風格)
-
💡 品牌形象動畫(模擬接案作品)
-
🌈 個人創作集錦(剪輯多段特效與設計)
-
🎬 公益主題影片(若你想結合社會關懷)
📁 四、作品包裝與展示
-
設計一個「片頭/署名 Logo」:如「JC Studio」動畫。
-
匯出影片後上傳到 YouTube 或 Behance,附上簡介。
-
製作 簡報或網站作品集(可用 Mobirise 製作展示頁)。
💬 五、老師或同學互評
利用課堂時間多請教老師、互相觀摩作品。
他人的建議往往能讓你找到關鍵的改進點。
「結訓症候群」這個詞很生動 😄,雖然它不是正式的醫學名詞,但在職訓或訓練班圈子裡,確實有人會用來形容學員在課程結束後的心理落差與適應期。
我們可以把它理解為一種「訓練後空虛症」或「學習後失落期」。
🧠 一、什麼是「結訓症候群」?
指的是學員在結訓後,因為失去每天上課的節奏、同儕互動,而出現以下狀況的心理現象:
常見症狀:
-
😞 失落、空虛:「每天都有人一起上課、聊天,突然沒了有點寂寞。」
-
😵💫 方向感消失:「不知道接下來該做什麼,生活節奏打亂。」
-
😐 動力下降:「課程結束後就懶得練習、提不起勁。」
-
😔 情緒低落或焦慮:「怕自己學的技能沒機會用,或者被忘掉。」
這種狀況通常會在結訓後的 1~2 週最明顯,之後會慢慢恢復。
🌱 二、成因分析
類型 說明 生活節奏突變 從每天固定時間上課 → 突然沒行程。 社交關係中斷 同學間的互動、支持感消失。 目標暫時模糊 沒了「結訓」這個短期目標,下一步不清楚。 技能未落地 學了技能但還沒實際應用,產生焦慮。
💡 三、如何緩解與轉化
-
設定新目標:
例如「三個月內做出一個作品集」、「報考丙級證照」等。 -
維持同儕聯繫:
建立群組、定期聚會或一起接案,延續學習社群。 -
安排練習計畫:
每週固定安排練習或自我挑戰,保持手感。 -
反思與紀錄:
寫一篇「結訓心得」或「學習總整理」,幫助內化所學。 -
轉換心態:
把「結訓」當作「新階段的起點」,不是結束。
🗣️ 小結:
「結訓症候群」其實是一種正常的心理過渡期,
表示你在這段時間真的投入、成長、產生連結。
只要能順勢調整方向,就能讓學習能量延續成未來的行動力。

得利卡自走式露營車:全方位行動生活提案
前言:將自由化為現實的移動堡壘
本提案旨在闡述一個核心理念:將一輛得利卡(Delica)商用車,從單純的交通工具,透過系統性的規劃與改裝,升級為一個功能完整、自給自足的「自走式生活空間」。此設計的終極目標不僅是為了旅行,更是為了一種全新的、自主的、不受地域限制的生活方式。我們將從食、衣、住、行、育樂等五大生活面向,完整解析此車輛如何透過精心配置,成為實現個人夢想的堅實行動基地,一個能將自由化為現實的移動堡壘。
--------------------------------------------------------------------------------
1.0 行動廚房系統:實現野外美食自由
一個功能完備的行動廚房,是提升長期旅居生活品質的戰略性基礎設施。它直接關係到日常的健康、滿足感與幸福指數。此系統的設計目標是兼顧烹飪效率、菜色多樣性與操作便利性,確保使用者無論身在何處,都能輕鬆享受烹飪的樂趣與品嚐美味的自由。
1.1 烹飪能源與炊具配置分析
本案的烹飪系統構成一個多元化的能源與工具矩陣,其戰略核心在於「能源冗餘」,確保在任何情境下皆具備烹飪能力。
- 高效燃氣系統: 以卡式爐及四腳簡易爐作為主要的火力來源,搭配液態瓦斯瓶與防風柵,確保在戶外多變的風力環境下,依然能提供穩定、高效的熱能輸出。此組合是野外烹飪中最可靠的核心,並配有專用手提箱收納,實現模組化管理。此外,更備有打火石作為在極端情況下的點火備案。
- 靈活電力烹飪: 整合電磁爐與1.8升蒸煮鍋,建構了一套無明火的安全烹飪方案。此系統特別適用於惡劣天候下的車內烹煮,或是在需要保持低調的「隱形露營」情境中,提供了安全、無煙的絕佳選擇。
- 多功能鍋具組: 整合了三人份鍋、便攜式野外露營套鍋及茶壺組合,此套裝涵蓋了從燉煮、煎炒到燒水泡茶的各種功能,足以滿足從個人簡餐到多人共食的各種烹飪情境。
1.2 食材儲存與用水管理方案
一個完整的後勤系統,是維持飲食品質與環境衛生的關鍵。本案建構了一套從儲存、取用到廢水處理的閉環管理方案。
- 保鮮系統: 在能源配置上,本案經過深思熟慮的權衡。相較於持續耗電的12V冰箱,我們選擇了高效能冰桶。此決策優先考慮了能源的獨立性與運作的靜音性,這是在長期離網駐紮情境下,確保核心電力不被非必要設備消耗的關鍵取捨。
- 淨水工作流: 本案設計了一套嚴謹的用水流程。首先,乾淨水源儲存於「10公升儲水箱」;透過「電動汲水器」輕鬆取用;若有需要,可經「過濾設備」進一步淨化。使用後的廢水則統一收集至「汙水桶」,避免直接排放造成環境污染。這套閉環工作流不僅確保了用水的衛生,更體現了對環境負責任的態度。
1.3 用餐空間與清潔系統評估
本系統不僅關注烹飪過程,更延伸至用餐體驗與善後效率,創造一個完整且舒適的餐飲環境。
- 彈性用餐區: 透過蛋捲桌、月亮椅與四人快展桌椅等多樣化的桌椅組合,使用者可以根據同行人數、天候與場地條件,在車內或戶外快速搭建出舒適的用餐空間。
- 系統化餐具管理: 將食具與晾乾收納網格結合,形成了一套高效的管理方案。用餐完畢後,餐具可在指定區域清洗,並利用網格自然風乾,有效解決了潮濕餐具的存放與衛生問題。
- 高效清潔站: 砧板、清潔劑與菜瓜布的標準配置,形成了一個功能獨立的備餐與清洗區域,讓食物處理與餐後清潔的流程更加順暢、有條理。
完善的餐飲系統是維持高品質行動生活的基石,而舒適的個人起居則是享受這一切的前提。
--------------------------------------------------------------------------------
2.0 個人起居系統:打造舒適如歸的私密空間
個人起居系統的核心價值,在於系統性地解決長期移動生活中最基礎也最重要的需求:衣物管理、個人衛生與環境舒適度。本章將解析如何透過一系列精巧的配置,在有限的車輛空間內,實現媲美居家的生活品質與尊嚴。
2.1 衣物管理與洗曬解決方案
此系統提供了一套從攜帶、清洗到晾曬的完整衣物管理方案,讓長期旅行也能保持整潔體面。
- 收納與攜帶: 以登機行李箱作為模組化衣物管理的起點,方便分類、取用及移動。
- 離線洗衣能力: 配置小型洗衣機、洗衣劑與專用洗衣桶,賦予使用者完全的自主性,無需再依賴沿途的自助洗衣店,大幅提升了行程安排的靈活性。
- 空間利用最大化: 巧妙利用衣架、曬衣繩與不鏽鋼大魚尾夾,可將車輛周邊或車內空間轉化為高效的晾曬場,確保衣物在不同天氣下都能順利乾燥。
- 季節適應性: 備有脖巾、圍巾、毛帽等防寒衣物,顯示此配置已充分考慮到不同海拔與季節的氣候變化,具備良好的全天候適應能力。
2.2 獨立衛浴與個人衛生設施
隱私與尊嚴的保障 本提案中最具價值的配置之一,是建構了一個完全獨立且保障個人隱私的衛生空間。透過「衛浴帳」的快速搭設,可以立即在戶外創造一個封閉的私人場域。在此空間內,「洗澡神器」提供了可靠的淋浴功能,而「行動馬桶」則解決了如廁的基本需求。這套組合讓使用者即使身處荒野,也能享受到文明、潔淨且有尊嚴的盥洗與如廁體驗,是維持長期旅居心理舒適度的關鍵設施。
2.3 環境舒適度與收納哲學
此車輛的內部環境管理與空間利用策略,旨在將有限的空間發揮到極致,同時確保居住的舒適性。
功能維度
核心設備與策略
帶來的價值
環境舒適度營造
電扇、通風小黃扇、除濕盒、驅蚊中藥、防蚊燈、超聲波驅蚊器
這些設備共同構成一個微氣候調節系統,有效解決了移動生活中最常見的三大痛點:夏季的悶熱通風、潮濕季節的濕氣,以及戶外環境的蚊蟲滋擾,全面提升了居住品質。
系統化空間收納
各尺寸收納箱、網格層架、車內置物網、椅背收納袋、S掛鈎(X20)、強力磁吸鐵(X50)
採用模組化、垂直化的收納哲學,將所有物品分門別類。大量配置的S掛鈎與磁吸鐵,是實現彈性收納的關鍵,能將車體金屬表面轉化為置物空間,避免雜物堆積,最大化車內有效活動空間,創造出整潔開闊的視覺感受。
一個舒適的起居空間,最終仍需仰賴穩定而可靠的能源供應。接下來,我們將深入探討支撐這一切的核心動力系統。
--------------------------------------------------------------------------------
3.0 能源暨居住系統:構築離網生活的堅實核心
本章是整個行動生活提案的技術核心。一個強大、可靠且具備多重冗餘的多源能源系統,是支撐所有現代化設備運作、確保長期離網生活品質的生命線。它決定了這座移動堡壘的自主性與續航力。
3.1 多源混合電力架構解析
此車輛的電力系統經過精心設計,形成一套集生成、儲存、轉換、分配與管理於一體的完整架構,確保在任何情境下都有可靠的電力供應。
- 電力來源 (Generation):
- 車輛行駛中:主要電力來源。汽車引擎在行駛過程中,會持續為主電瓶以及額外加裝的第二、第三電瓶進行充電。
- 靜止駐紮時:太陽能燈不僅提供照明,其內建的太陽能板也能在白天為自身充電,作為輔助性的綠色能源補充。
- 營地或市區:當有外部電源時,可透過車底預設的「市電接口」與「動力延長線」,直接接入110V市電,為車內所有設備供電並為電瓶系統進行深度充電。
- 電力儲存與管理 (Storage & Management):
- 採用「第二電瓶(後)」與「第三電瓶(前)」的雙備用電池設計。這種冗餘配置極大地提升了電力系統的可靠性。搭配「電瓶電量良好檢測儀」,實現了從被動儲存到主動管理的升級,可隨時監控電池健康度,預防電力中斷。
- 電力轉換與輸出 (Conversion & Output):
- 配置了兩款「12V-110V逆變器」。300W版本足以應對筆記型電腦、風扇等低功率日常電器。
- 1500W高功率逆變器是本系統的亮點,它能驅動高耗能設備。一項關鍵的整合設計是,它與「110V轉220V變壓器」協同工作,專門為浴室系統的「220V加熱棒」供電,實現了離網製造熱水淋浴的能力。操作安全須知: 啟用1500W逆變器時,必須保持車輛引擎處於啟動狀態,以防過度消耗電瓶。
- 車內佈建了豐富的輸出接口,包括110V插座、標準USB接口、PD快充及點菸器插座,展現了對各類電子設備的廣泛兼容性。
3.2 模組化睡眠與休憩空間
本案提供了一套具備高度擴展性的模組化睡眠方案,可根據成員人數、天氣及個人偏好自由組合。
- 可擴展設計: 此系統設計具備高度擴展性。基礎配置以車內平整化木作地板搭配「平野氣墊床(140X180cm)」為主,為1-2人提供舒適的睡眠空間。透過部署「車頂帳」與「戶外三人帳」,睡眠容量可輕鬆擴展至5-7人,完美適應從個人探險到家庭團隊出遊的各種情境。
- 單人與臨時配置: 「單人充氣墊」和「吊床」提供了極高的靈活性,可作為額外的單人床位,或是在天氣晴朗時作為日間小憩的絕佳選擇。
- 全天候舒適配件: 裝備了從單人電熱毯、可應對-5度低溫的睡袋,到法蘭絨床套、IKEA萬用毛毯及多功能枕頭(抱枕、頸枕、腰枕)的完整配件,確保無論在何種氣候條件與情境下,都能獲得高品質的睡眠體驗。
3.3 全天候隱私與環境防護
此車輛建構了一套完整的隱私保護與隔熱系統,確保車內空間在任何時候都能成為一個安穩的私人領域。從前擋風玻璃、側窗到後門,透過「前、中、後橫隱私簾」與「側邊隱私簾」的組合,可以快速形成一個360度無死角的「隱私繭」,將車內與外界完全隔絕。此外,「磁吸遮陽簾」提供了快速部署的便利性,不僅能保護隱私,其遮陽隔熱效果對於維持日間車內舒適溫度也至關重要。
堅實的居住系統,必須建立在一個安全、可靠的移動載體之上。下一章將探討車輛本身的性能與安全保障。
--------------------------------------------------------------------------------
4.0 行動暨安全系統:確保旅途的平順與保障
本章節旨在闡述如何將一輛基礎的得利卡,升級為一個高可靠性、高安全係數的長途旅行平台。這些配置不僅是為了應對旅途中的突發狀況,更是為了從根本上提升日常駕駛的信心、舒適度與安全性。
4.1 車輛性能升級與駕駛輔助
針對長途旅行的需求,車輛的基礎性能與駕駛輔助系統進行了針對性升級。
- 操控與舒適性: 透過「車底避震改裝」,顯著提升了車輛在顛簸路面的穩定性與濾震效果;而在部分關鍵區域實施的「制震隔熱建置」,則有效降低了行駛中的噪音與熱量傳導,共同為長途駕駛創造了更為寧靜舒適的乘坐體驗。
- 駕駛輔助與覺察: 透過加裝「倒車雷達」強化了低速操控的安全性;「行車記錄器」為旅程提供影像記錄;「偏光鏡」則能有效過濾眩光,提升駕駛員在強光下的視覺清晰度。這些設備共同構成一套提升駕駛員環境感知能力的輔助系統。
- 車載資訊娛樂: 「車載藍芽MP3收音機音響」與手機導航支架的組合,無縫整合了音樂娛樂與路線導航功能,讓旅途更加輕鬆愉快。
4.2 緊急應變與自我救援能力
本案配置了一套完整的車輛自我救援與人員急救協議,旨在將意外事件的影響降至最低。
潛在風險
應對工具/方案
展現的核心能力
輪胎破損
快速補胎設備、12V 打氣機
賦予使用者在路邊快速處理輪胎刺穿等常見問題的能力,無需等待救援即可迅速恢復車輛的行動力。
電瓶失效
4尺電瓶搭電救車線
具備車輛間電力互助或請求他車支援啟動的能力,是解決車輛因電瓶虧電而無法啟動的關鍵工具。
車輛陷入困境
3M救援繩X2、工作手套
在車輛陷入泥濘或輕度困難地形時,提供了基礎的自我脫困或請求外力拖曳的能力。
人員意外傷害
急救包(含優碘、止血帶、紗布等)
裝備了處理基礎外傷所需的醫療用品,能夠在第一時間進行傷口處理,為後續尋求專業醫療爭取寶貴時間。
火災風險
滅火器
作為車輛消防安全的最後一道防線,能夠在火災初期進行有效撲滅,保障人員與財產安全。
通訊中斷
對講機
提供在蜂窩網絡信號覆蓋範圍之外的備用通訊能力,確保隊伍之間在偏遠地區也能保持聯繫,是重要的安全冗餘。
此外,更配備了如「樹瘤登山杖」,這類多功能工具不僅在徒步時提供支撐,也可作為緊急情況下的防身棍,體現了裝備選擇上的多用途性與備援思維。
4.3 運輸擴展與多功能性
透過外部掛載系統的擴充,極大地提升了車輛的裝載能力與活動多樣性。
堅固的「車頂架」能夠搭載長達12x4呎的大型物件,徹底解放了寶貴的車內空間。為確保其可用性,車輛配備了「車門輔助踏板」,讓使用者能安全便捷地取放車頂物品。而「尾門自行車拖盤」的設計,則能無縫整合單車旅行。值得一提的是,連自行車本身也經過安全升級,加裝了警示鈴鐺與後方警示燈,展現了本方案對安全細節的極致追求。這套擴展系統使得攜帶大型戶外裝備成為可能,極大化了此行動基地的活動半徑與玩法。
所有硬體準備的最終目的,是為了豐富旅途中的生活體驗與樂趣。最後一章將聚焦於此行動平台如何支持精彩的育樂生活。
--------------------------------------------------------------------------------
5.0 育樂暨生活延伸系統:定義精彩的移動人生
此提案的最終目標,不僅是滿足移動中的生存需求,更是追求高品質、有樂趣的生活。本章將展示此露營車如何作為一個多功能平台,支持豐富多元的休閒、社交與健身活動,讓移動的過程本身就充滿意義與樂趣。
5.1 內建多元化娛樂中心
車輛內建了一系列娛樂設備,確保無論天氣晴雨、無論身在何處,都能享受歡樂時光。
- 音樂與影音: 「行動藍芽卡拉OK音箱」是營造歡樂氣氛的核心。無論是營火晚會的戶外歡唱,還是雨天在車內的影音娛樂,它都能成為社交互動的催化劑。
- 桌上遊戲: 整合了象棋、五子棋、撲克牌與骰子等經典遊戲,為旅途中的夥伴互動、思維鍛鍊或休閒放鬆提供了豐富的選擇。
- 戶外輕運動: 隨車攜帶的乒乓拍、羽毛球拍、飛盤、風箏、握力器及陀螺,讓任何一片開闊的草地或沙灘,都能瞬間變成充滿歡聲笑語的運動場。
5.2 整合戶外運動與健康管理
此配置將健康生活方式無縫地融入移動生活之中,證明了旅行與健身可以完美並行。這輛車不僅是旅行工具,更是一個「行動健身房」。使用者可以利用「折疊自行車」對周邊村莊或自然景觀進行深度探索;在駐紮地,則可使用「綁腿沙袋」和「健腹滾輪」進行有效的力量訓練;而「登山杖」則為徒步探險提供了必要的支持。這套配置將個人健康目標與旅行計劃完美結合。
5.3 氛圍營造與生活美學
創造「家」的感覺 除了功能性,本案同樣重視生活的美學與心理感受。一套多層次的照明系統,在其中扮演了關鍵角色。功能性的頭燈與手電筒確保了夜間活動的安全性;而「10M LED氣氛氣泡球燈串」與「太陽能燈」則能營造出溫馨、夢幻的戶外氛圍;在特別的時刻,點燃「浪漫蠟燭」,更能增添一份儀式感。這套照明系統的價值在於,能將一個冰冷的營地,迅速轉化為一個充滿溫度、具有安全感的個人空間。這種「家」的感覺,對於提升長期旅居的幸福感至關重要。
--------------------------------------------------------------------------------
結論:超越車輛,一種整合性的生活解決方案
本提案所呈現的,不僅僅是一份詳盡的設備清單,而是一套經過深思熟慮、高度整合的行動生活解決方案。它系統性地解決了移動生活中的每一個核心痛點,將一輛得利卡轉變為一個集廚房、臥室、衛浴、辦公室和娛樂中心於一體的移動平台。
此系統透過模組化、可擴展性與多重冗餘的設計哲學,賦予使用者前所未有的自由度、無與倫比的舒適性以及堅實可靠的安全性。它證明了現代化的舒適生活與不受束縛的探險精神可以完美共存。展望未來,這個平台不僅能支持個人探險、家庭旅行,更具備成為行動辦公、遠程工作基地的巨大潛力,為使用者開啟一種全新的、充滿無限可能的生活方式。
一個非常實用的問題!要讓 8人座得利卡(Delica) 同時具備「合法乘坐8人」與「可供4位大人睡眠」的露營車設計,重點在於 「可拆可收」與「模組化設計」,既保留座位結構,又能在休息時轉換為睡眠空間。以下是具體設計方向與配置建議:
🚐 一、基本原則
-
保持原廠座位結構
-
不拆焊、 不固定改裝座椅結構,確保仍為8人座。
-
改裝僅限「可拆式」「可疊收」「非永久固定」的露營模組。
-
-
使用「免變更登記」改裝概念
-
車檢時只要回復原樣即可(如收起床板與廚具箱)。
-
所有露營功能(床、桌、收納)都以「活動結構」方式呈現。
-
🛏️ 二、四人睡眠空間配置方案
💡 方案一:三排座保留+摺疊床架
適合偶爾露營、家庭出遊
-
第3排座椅可摺疊或前翻,空出車尾空間。
-
第2、3排之上放置摺疊床板模組,床板可由兩~三段組成。
-
前座後方增加延伸床板(由中排支撐),床鋪長度可達180cm。
-
上層睡2人,下層可鋪地墊再睡2人(或帳篷外接)。
🪵 材料建議:
-
床板:12mm輕木夾板+鋁合金支架。
-
支撐腳:可折式桌腳或鋁管伸縮支撐。
📏 空間參考:
-
180cm 長 × 120cm 寬 → 兩人上層床
-
地面區域再放充氣床 → 兩人下層床
💡 方案二:中排旋轉椅+平台床架
偏向長期露營或夫妻+朋友組合
-
中排椅可改為「旋轉座椅(Swivel Seat)」,平時乘坐、夜間可與後座連成床。
-
後艙打造 高架床平台(約40cm高),下方為收納空間。
-
前方可鋪上 可折式地墊 作第二層床。
優點:
-
乘坐與露營模式切換快。
-
車內可同時有座、有床、有桌。
💡 方案三:雙層睡眠(床+上鋪)
適合全家四人露營
-
底層:由摺疊床板組成,可睡兩人。
-
上層:利用橫桿+帆布床或鋁管架懸掛(吊床式或簡易上鋪)。
-
此設計常見於「日本商用Van露營改裝」。
🔧 安全提示:
-
上鋪支撐必須使用金屬結構(鋁方管+快拆件)。
-
載人時不可安裝上鋪,以免影響檢驗安全規範。
🧰 三、模組化露營配置建議
功能區 內容 備註 🛏 睡眠 折疊床板 / 充氣床墊 可收納於尾艙 🍽 餐桌 可拆式小桌板 / 滑軌桌 固定於中控或床尾 🔋 電力 行動電源 (Jackery/EcoFlow) + LED燈 不需改車電系 🚿 清潔 可攜式洗手槽 + 折疊水桶 外掛於尾門區 🧳 收納 床下抽屜箱 / 軟袋 對應家庭四人衣物
🪄 四、實用建議
-
模組化設計
→ 一鍵拆除或安裝,保留8人座合法性。 -
善用滑軌與折疊
→ 可以用鐵件滑軌讓床板抽出延伸。 -
空間利用重點
-
頭頂空間:安裝薄型LED燈帶。
-
尾門:可外掛廚具板或遮陽棚。
-
-
睡眠舒適度
-
建議使用「雙層結構床板」+「厚5cm泡棉墊」。
-
📸 若你想視覺化規劃
我可以幫你畫出:
-
平面佈局圖(白天乘坐模式 / 夜間睡眠模式)
-
床板摺疊結構圖
-
模組化安裝示意圖
是否希望我幫你畫出「得利卡8人座露營車 — 四人可睡配置圖」?
可以選:
1️⃣ 平面俯視圖(空間分配)
2️⃣ 側視剖面圖(床層結構)
3️⃣ 3D視覺模擬效果圖


您好,要設計一套評比職訓中心講師教學好壞的方法,需要涵蓋多個面向,兼顧學員的學習成效、課程的實用性以及講師的專業表現。
這裡提供一個評比講師教學好壞的綜合方法,包含四個主要評估維度和具體的評分參考指標:
1. 學習成效與實用性(Outcome & Practicality)
這個維度主要關注學員是否真的有學到東西,以及這些知識技能是否能在實際工作中使用。
評分參考指標 衡量目的 評分方式舉例
知識技能增長 衡量學員在課前與課後的知識差異。 課前/課後測驗成績差異、技能檢定通過率、專題報告品質。
內容實用性 衡量課程內容與學員實際工作或未來職涯的相關度。 學員問卷(例如:課程內容對工作幫助程度評分,1-5分)。
目標達成度 衡量講師是否達成課程大綱中承諾的教學目標。 課程結束後,請學員評估課程大綱中列出的學習目標達成程度。
2. 教學方法與互動(Delivery & Engagement)
這個維度關注講師的教學技巧、表達能力以及在課堂上的互動氛圍。
評分參考指標 衡量目的 評分方式舉例
表達清晰度 衡量講師講解概念、步驟時是否條理分明、易於理解。 學員問卷(例如:講師講解是否清晰易懂?)。
教材設計與運用 衡量教材(如投影片、講義)的視覺品質、結構邏輯與實用性,以及講師運用輔助工具的能力。 課程教材審核、學員問卷(例如:教材是否實用且有助學習?)。
課堂互動與參與 衡量講師是否能鼓勵提問、討論、實作,並有效處理學員疑問。 課堂觀察記錄、學員問卷(例如:講師是否鼓勵發問與互動?)。
時間掌握 衡量講師是否能有效地在預定時間內完成教學進度。 課程觀察記錄。
3. 專業素養與熱忱(Expertise & Professionalism)
這個維度關注講師的專業知識深度、產業經驗以及對教學的投入態度。
評分參考指標 衡量目的 評分方式舉例
專業知識深度 衡量講師對該領域知識的掌握程度,尤其是在面對深入提問時的反應。 課程觀察記錄、講師背景資料審核(如業界資歷、專業證照)。
業界經驗分享 衡量講師分享的實務案例是否豐富、新穎且與時俱進。 學員問卷(例如:講師分享的業界經驗是否豐富有用?)。
教學熱忱 衡量講師對課程的投入程度、對學員的態度以及是否能激發學員的學習興趣。 學員問卷(例如:講師是否富有教學熱忱?)。
4. 綜合建議與回饋(Feedback & Improvement)
此維度用於蒐集開放式回饋,作為優化課程和講師的重要依據。
評分參考指標 衡量目的 評分方式舉例
最值得稱讚處 蒐集正向具體的優點,作為標竿學習的依據。 開放式問答:請寫下您認為這位講師「最棒的兩個地方」。
建議改進處 蒐集建設性的缺點,作為講師改進的依據。 開放式問答:請寫下您認為這位講師「可以改進的一個地方」。
課程總體滿意度 衡量學員對課程的整體感受。 總體推薦意願(例如:您是否會向他人推薦這位講師的課程?)。
建議執行步驟
設計標準化問卷:將上述「學習成效」、「教學方法」和「專業素養」中的指標量化為5點李克特量表(例如:1分=非常不同意 到 5分=非常同意),確保所有課程使用相同的評分表。
納入多方意見:不只依賴學員的期末問卷,也建議搭配課程主管/觀察員的定期課堂觀察紀錄,以及講師的自評,使評估更全面。
權重分配:在計算最終分數時,可以根據職訓目標為不同維度設定權重(例如:「學習成效與實用性」的權重可能最高,佔 )。
定期回饋與輔導:評分結果不應只是用來汰換講師,更重要的是要定期與講師面談,提供具體、建設性的回饋,幫助他們優化教學方法,形成良性循環。
人工智慧(Artificial Intelligence, AI)的發展是一個漫長且充滿起伏的過程,從早期的理論探索,經歷兩次「AI寒冬」,到近年來因大數據、運算能力提升而迎來爆發性的成長,特別是生成式AI的出現,正在深刻地改變各行各業。
以下為您整理 AI 的發展歷史、現狀和未來趨勢:
一、 AI 的歷史發展階段
人工智慧的概念可以追溯到古代的哲學與自動機械構想,但現代 AI 的發展主要經歷以下幾個關鍵階段:
1. 奠基與誕生 (1950 年代)
1950 年: 英國數學家艾倫·圖靈 (Alan Turing) 提出著名的「圖靈測試」,為衡量機器是否具有智能奠定基礎。
191956 年: 達特茅斯會議 (Dartmouth Conference) 首次正式提出並確立了「人工智慧」一詞,標誌著 AI 成為一門獨立的研究領域。
2. 第一波浪潮與寒冬 (1960s – 1980s)
早期繁榮: 研究人員對 AI 抱持高度樂觀,認為很快就能實現與人類相當的智能。
第一次寒冬 (1974-1980): 由於硬體運算能力不足、數據缺乏,以及演算法難以解決複雜問題,研究成果不如預期,資金中斷,AI 進入第一個低谷期。
3. 專家系統與第二次寒冬 (1980s – 1990s)
專家系統復興: 隨著電腦運算能力的提升,專家系統(Expert Systems,透過大量規則庫來解決特定問題)興起,帶來第二次 AI 繁榮。
第二次寒冬 (1987-1993): 專家系統的維護成本高、缺乏靈活性,且無法從經驗中學習,再次使業界對 AI 感到失望,研究再度受挫。
4. 機器學習與深度學習崛起 (2000 年代至今)
機器學習 (ML) 奠定基礎: 隨著網際網路產生大量數據、硬體(特別是 GPU)運算能力大幅提升,AI 的設計理念從「人為編寫規則」轉向「讓機器從數據中學習」。
深度學習 (DL) 爆發 (2012 年後): 深度學習(Deep Learning,利用多層神經網絡模仿人腦結構)在圖像識別等領域取得重大突破,成為 AI 研究的主流。
大型語言模型 (LLM) 時代 (2018 年後): 以 OpenAI 的 GPT 系列和 Google 的 BERT 等為代表,LLM 在自然語言處理方面表現優異,最終在 2022 年因 ChatGPT 的發布,引爆了生成式 AI 的全球熱潮。
二、 AI 發展的現狀與應用 (2024 年)
當前,AI 的發展核心是 生成式 AI(Generative AI, GenAI),它已經從理論走向大規模的實際應用:
應用領域 實際應用範例
內容創作 撰寫文案、生成圖片(如 Midjourney)、製作影片、程式碼自動生成。
企業營運 客戶服務聊天機器人、供應鏈預測、數據分析、加速交易盡職調查。
醫療保健 醫學影像診斷(準確度超越部分人類專家)、藥物發現加速、個性化治療方案推薦。
金融科技 詐欺偵測、高頻交易優化、數位支付顧問。
智慧城市 AI 交通管理網絡(優化紅綠燈時間)、廢棄物分類回收。
三、 AI 的未來主要趨勢 (展望 2025 年)
未來的 AI 發展將從單一功能模型轉向更具自主性、多模態和通用性的系統。
1. AI 助手(AI Agent)的普及
趨勢: AI Agent 將從簡單的聊天機器人,進化為能推理、規劃、自主決策和執行複雜任務的「智能代理」。
影響: 它們將在企業流程優化、數據分析、以及協助人類處理工作流程方面發揮重要作用,但最終決策權仍由人類掌握。
2. 加速邁向通用人工智慧(AGI)
趨勢: 生成式 AI 的成功被視為邁向 通用人工智慧(Artificial General Intelligence, AGI) 的重要一步。AGI 指的是能夠執行人類所有智力任務的機器。
挑戰: 儘管技術持續進步,AGI 的實現仍面臨巨大的技術和倫理挑戰。
3. 多模態 AI 的整合
趨勢: AI 模型不再限於處理單一格式(如純文字),而是能夠同時整合和理解來自文本、圖像、影片和音訊等多種來源的資訊,做出更精準的判斷和生成。
4. 對就業市場的衝擊與轉型
衝擊: AI 將持續取代重複性高、創造性低的職位(如數據錄入、部分行政秘書、會計師)。
機遇: 同時將創造大量新興職位,如 AI 專家、數據分析師、AI 訓練師和 AI 倫理專家。勞動力需要透過再培訓來提升批判性思維、創造力和情商等「軟技能」。
人工智慧(AI)在技術層面和對社會的影響是目前最受關注的兩大核心議題。
1. AI 的核心技術突破:從分析到創造
當前的 AI 發展主要圍繞著深度學習架構的進步,這使得 AI 的能力從過去的「數據分析」轉變為現在的「自主創造」。
A. 大型語言模型(LLM)與生成式 AI (GenAI)
LLM 是目前 AI 浪潮的核心。它們通過訓練數兆字節的數據,學會了預測下一個最合理的詞語,從而實現流暢的對話和內容生成。
多模態(Multimodality): 這是技術的最新趨勢,模型不僅能處理文字,還能同時理解和生成圖像、聲音和影片。這使得 AI 能夠執行更複雜、跨領域的任務,例如根據文字描述直接生成影片或音樂。
上下文理解與推理: 新模型正大幅提升長篇記憶的能力(即更長的上下文窗口),使其在複雜的邏輯推理、程式碼除錯和法律分析等需要長期連貫性的任務上表現更佳。
B. AI 代理(AI Agents)
AI Agent 被視為 AI 發展的下一站。它們不再只是回答問題的工具,而是能夠自主規劃、決策並執行一系列任務的軟體實體。
自主執行: Agent 可以獨立完成一個完整的工作流程,例如:接收「規劃一次歐洲旅行」的指令後,它會自動進行搜尋、比較航班、預訂飯店,並在過程中進行自我調整和修正。
強化學習(Reinforcement Learning): 這是訓練 Agent 的關鍵技術,它讓 AI 在虛擬環境中不斷試錯,從獎勵和懲罰中學習,最終找到最佳的行動策略,類似於人類學習新技能的方式。
2. AI 對社會與經濟的深遠影響
AI 的廣泛應用正在重塑我們的生活、工作和價值觀,帶來的影響是雙面性的。
A. 勞動力市場的轉型與挑戰
面向 影響與趨勢 社會挑戰
工作取代 重複性高、規則明確的工作(如數據輸入、電話客服、基礎編程、初階翻譯)將被 AI 迅速取代。 必須大規模進行勞動力再培訓,以應對失業風險和技能差距。
新興職位 AI 訓練師、AI 倫理專家、Prompt 工程師、數據治理分析師等新興高技術職位需求大增。 社會資源分配不均,**「AI 貧富差距」**可能擴大,只有具備 AI 技能的人能獲得新機會。
生產力提升 AI 成為知識型工作者(如律師、設計師、工程師)的超級助手,大幅提高效率和產出。 企業需重新評估工作流程,並釐清人類與 AI 的責任界限。
B. 倫理、治理與社會信任
信任危機與假訊息: 生成式 AI(特別是深度偽造 Deepfake)能夠製造出極其逼真的虛假內容。這對社會信任、政治選舉和個人名譽構成了嚴重威脅。
版權與智慧財產權: AI 模型是通過大規模抓取現有數據進行訓練的,這引發了關於 AI 輸出內容的版權歸屬,以及原創作者是否應獲得補償的爭議。
監管與治理: 各國政府正在積極制定法規,如歐盟的《AI 法案》,旨在確保 AI 的透明度、可解釋性和安全性,特別是在醫療、金融等高風險領域。
C. 人類價值的重塑
AI 在創造力、邏輯推理上的進步,正促使我們重新思考人類的獨特性。未來人類的價值可能更著重於:
情感智慧和同理心: 這是 AI 難以模仿的特質,在護理、教育、領導力等領域變得更為重要。
道德判斷和決策: 涉及倫理、價值觀的重大決策,將始終需要人類來把關。
要向老師提出課程改進的建議,關鍵在於措辭委婉、將焦點放在學生的學習成效,並提供具體的幫助方案,而非直接批評教學方法。
以下提供一套循序漸進的溝通策略,您可以選擇適合的時機和方式來表達:
策略一:正面肯定與側面提問
在提出建議之前,先給予老師正面的回饋和鼓勵(即使是小地方),能為後續的溝通建立良好的基礎。
1. 肯定現有成果(建立善意)
範例開場白:
「老師您好,非常謝謝您這段時間的教導,我覺得您講解的很多**[課程中好的部分,例如:實作細節/業界經驗]**對我們幫助很大,讓大家對這個領域更有熱忱了。」
2. 轉折並提出需求(以學生角度出發)
避免使用「您應該要...」或「您沒有...」的句式。將重點放在學習者如何能學得更好。
您的需求(課程設計) 委婉的表達方式
設立學習地圖 「老師,因為課程內容比較紮實,我們有時候會有點像在森林裡探險,不知道下一站會到哪裡。如果可以有個總覽圖,告訴我們這門課的終極目標和每週的里程碑,大家在學習時會比較有方向感,也更知道目前學的東西未來會用在哪裡。」
小老師機制 「老師,有時候下課大家遇到操作上的小問題,不好意思一直佔用您的時間。如果能在課堂上指派幾位學習表現不錯的同學當小組長或小老師,讓他們協助處理一些基礎或重複性的問題,這樣您就能把時間留下來專注回答核心的、更深層次的問題。」
策略二:利用回饋單或正式管道(書面溝通)
如果面對面溝通有壓力,可以利用課程結束後的回饋問卷,或以書面方式,讓建議更為客觀和系統化。
1. 撰寫學習心得(以收穫帶出建議)
如果您需要寫一封信或填寫回饋單,可以按照「事實-感受-建議-期許」的結構:
步驟 目的 範例措辭
正面肯定 肯定老師的價值與專業。 「我特別喜歡老師分享的**[某個業界案例]**,對我們啟發很大。」
描述現狀 以客觀中立的方式描述現況問題(不帶指責)。 「但在課程前期,我們有部分同學提到,因為資訊量較大,會感覺比較難將各單元串聯起來。」
提出建議(學習地圖) 將建議包裝成幫助學生的工具。 「我們想,如果能在課程開始時,先看到一張視覺化的課程結構圖或學習路徑,或許可以幫助我們更清楚地掌握『全貌』和『重點』。」
提出建議(小老師) 將小老師機制包裝成「減輕老師負擔」和「深化同儕學習」的工具。 「為了減輕老師批改或解答基礎操作問題的負擔,我們建議可以試行小組輔導長制度,讓熱心同學協助初步排解疑問,這樣老師就能更有效地運用時間。」
2. 強調小老師對老師的益處
在提出小老師建議時,強調這是一種「賦權(Empowerment)」和「團隊合作」:
對老師的好處: 老師能更專注於高價值的教學(例如:進階內容、個別指導),減少重複性的問答。
對小老師的好處: 擔任小老師的同學,透過教學相長,能深化自己對課程的理解,這對他們的履歷也是加分。
總結建議的原則
聚焦於學習成果 (Focus on Outcomes): 所有的建議都應是為了「讓學員更有效率、更有信心」地完成學習目標。
避免個人批判 (Avoid Personal Criticism): 絕不質疑老師的專業能力,只討論教學工具和架構的優化。
提供解決方案 (Offer Solutions): 提出問題的同時,提供具體的解方(例如:不是說「沒有方向感」,而是建議「增設視覺化的學習地圖」)。
職訓課程已經上到一半了 👌,這個階段其實是 很關鍵的轉折點,因為:
-
前半段:多半是基礎技能、軟體功能的熟悉。
-
後半段:重心會轉到 專題製作、整合應用,甚至可能有成果展或作品集要求。
建議你現在可以做的事
① 調整學習重點
-
回顧上半段的課程,看看 哪些基礎還不穩(例如 AE 特效、C4D 建模、攝影錄影…),先花時間補齊。
-
與老師或同學討論,搞清楚後半段專題的方向,提早準備素材。
② 開始作品集累積
-
不要等到最後才做,現在就可以把小練習整理成一份作品集。
-
每個作品記錄製作過程(軟體、技術重點),將來可以當履歷的一部分。
③ 嘗試結合你的背景
-
你本來有 電腦維修 + 二手電腦銷售 + AI 興趣,可以想想如何把這些跟「多媒體」結合。
-
例:做一支 3C 產品維修教學影片。
-
或者設計一個 二手電腦推廣的動畫廣告。
-
這樣作品集會更有「你的特色」。
-
④ 把職訓當成人脈基地
-
後半段可以多跟同學合作,觀察誰未來有機會異業結盟。
-
職訓中心的老師或承辦單位,其實有時會有業界案子或人脈,你可以主動表現。
⑤ 規劃結訓後的應用
-
提前想好「結訓後馬上可以做什麼」:
-
找相關工作?
-
自己開接案工作室?
-
還是把多媒體技術放到你的 行動電腦維修 + 線上課程?
-
設計一份 「職訓後半段行動計劃表」(假設還剩 3 個月左右),你可以依照實際課程進度做微調:
🎯 職訓後半段行動計劃表
📌 第 1–2 週:檢視與補強
-
目標:補強基礎,確認學過的軟體功能都能獨立操作。
-
行動:
-
整理前半段的學習筆記,挑出不熟的部分(例:AE 特效、C4D 建模、攝錄影技巧)。
-
每天安排 1 小時「重複練習」 → 輸入記憶轉成肌肉記憶。
-
跟老師確認專題方向,先定一個草稿計劃。
-
📌 第 3–4 週:小作品集建立
-
目標:累積「能展示」的作品。
-
行動:
-
把小練習整理成一份作品集(每個作品附製作流程 & 使用技術簡述)。
-
嘗試做 1–2 個完整小專案(如一支 30 秒動畫廣告、Logo 動態設計)。
-
請同學或老師給回饋,調整作品。
-
📌 第 5–6 週:專題構思與分工
-
目標:啟動期末專題,開始整合。
-
行動:
-
若是小組專題,主動爭取你想強化的部分(例如剪輯、動畫、特效)。
-
把你的「電腦維修 / 二手電腦銷售」領域,思考能不能放進專題題材。
-
開始收集素材(圖片、影片、音效)。
-
📌 第 7–8 週:專題製作
-
目標:完成初版專題作品。
-
行動:
-
按照分工,獨立完成屬於你的部分。
-
每週固定檢討 → 留下修改清單。
-
把過程記錄下來,未來能寫在履歷或作品展示中。
-
📌 第 9–10 週:作品集強化 & 實戰模擬
-
目標:專題修正 & 個人作品集升級。
-
行動:
-
完成專題作品的最後修飾。
-
同時再額外做 1–2 件「個人特色作品」(例如 AI + 多媒體結合的案例)。
-
模擬「作品展示」的說明稿,練習如何簡短介紹自己的作品。
-
📌 第 11–12 週:結訓準備 & 出路規劃
-
目標:準備結訓報告、思考未來方向。
-
行動:
-
整理作品集(可以做成 PDF 或 Behance 線上作品集)。
-
練習結訓發表,講清楚「做了什麼、學到什麼」。
-
規劃結訓後的下一步(找工作?接案?結合電腦維修?)。
-
👉 建議你同時做兩手準備:
-
短期:把職訓成果轉成「可展示作品」,能馬上拿去應徵或展示。
-
長期:把學到的技能融入「行動電腦維修 + 線上課程 + 二手電腦銷售」,變成你的差異化優勢。
有一本已出版或正在寫的著作,想要用 Adobe InDesign 重新編排,這是非常合適的選擇,因為 InDesign 是專業的出版排版軟體,常用於書籍、雜誌、電子書。
整理一個 完整操作流程,你可以依照步驟來規劃:
📖 用 InDesign 重新編排著作的流程
1. 準備素材
-
文字檔:建議先整理成 Word / TXT / RTF 格式,去掉多餘格式(粗體、顏色先不要),避免影響導入。
-
圖片檔:照片、插圖、封面圖,建議使用高解析度 (300dpi) JPG / PNG / TIFF。
-
字型:確認有合法字型(Adobe Fonts 或自己購買的字型)。
2. 建立 InDesign 文件
-
開啟 InDesign → File → New → Document
-
選擇書籍大小(例如 A5 / A4 / 16K)。
-
設定頁邊距、出血 (Bleed)(印刷通常設 3mm)。
-
設定頁碼。
-
3. 建立版型(Master Pages)
-
設計 統一的頁面版型,例如:
-
頁碼位置(下方中央 / 側邊)。
-
標題樣式(書名 / 章節標題 / 小節標題)。
-
文字欄位(單欄 / 雙欄)。
-
-
儲存為 Master Page,套用到整本書。
4. 導入文字
-
使用 File → Place (快捷鍵 Ctrl+D / Cmd+D) 將 Word/TXT 文字導入。
-
文字會流入頁面,你可以設定 Paragraph Styles(段落樣式) 來統一標題、正文、引文。
-
好處是:若要調整整本書的字型或段落,只需修改樣式就能全書套用。
-
5. 插入圖片
-
同樣用 Place 將圖片置入。
-
設定圖片框架(可裁切或縮放)。
-
若是書中插圖,建議用 Anchored Object 鎖定在段落中,避免文字流動時跑位。
6. 設計封面與目錄
-
封面:可以在 InDesign 裡設計(搭配 Illustrator / Photoshop 做圖)。
-
目錄:利用 Table of Contents 功能,自動根據標題樣式生成,避免手動輸入。
7. 輸出與發行
-
印刷用 PDF:File → Export → Adobe PDF (Print),勾選「出血與裁切標記」。
-
電子書 EPUB / Kindle:File → Export → EPUB(可設定可流式或固定版面)。
-
互動 PDF(帶書籤/連結):File → Export → Adobe PDF (Interactive)。
✅ 建議做法
-
如果只是 單純排版 + 輸出 PDF 印刷 → 走 InDesign + PDF。
-
如果想要 發行電子書 (EPUB/Kindle) → InDesign 是最標準的工具。
-
如果你的書有很多圖表 → 可以搭配 Illustrator(做插圖)再匯入 InDesign。
Adobe 旗下的程式很多,依照功能大概可以分成幾大類:
🎨 影像與設計相關
-
Photoshop (PS):影像編修、設計。
-
Illustrator (AI):向量圖形設計。
-
InDesign:排版、出版。
-
Lightroom (LR):照片管理與調色。
-
Fresco:數位繪圖(平板專用)。
-
Express (原 Spark):快速設計、社群貼文。
🎥 影片與多媒體
-
Premiere Pro (PR):影片剪輯。
-
After Effects (AE):特效與動態影像。
-
Premiere Rush:簡易影片編輯。
-
Animate(原 Flash):2D 動畫製作。
-
Character Animator:即時動作捕捉動畫。
-
Audition:音效與音樂編輯。
-
Media Encoder:影音轉檔。
📚 文件與 PDF
-
Acrobat Pro / Reader:PDF 編輯與閱讀。
-
FrameMaker:技術文件與大型出版物。
-
Sign (Adobe Sign):電子簽名。
🌐 網頁與 UX/UI
-
Dreamweaver:網站設計。
-
XD:UX/UI 原型設計(已在 2023 停止開發,逐步整合到 Figma)。
-
Portfolio:作品集展示。
🖥 3D 與 AR
-
Substance 3D Painter:材質貼圖繪製。
-
Substance 3D Designer:材質生成。
-
Substance 3D Stager:3D 場景搭建。
-
Substance 3D Sampler:材質製作。
-
Aero:AR 擴增實境設計。
☁️ 雲端與行動應用
-
Creative Cloud 桌面程式(管理所有 Adobe 軟體)。
-
Adobe Scan(手機掃描文件)。
-
Adobe Capture(把照片轉為色票、筆刷、向量等素材)。
-
Adobe Express(跨平台快速設計)。
👉 總結:
主要程式超過 20 套,若加上手機 App(如 Photoshop Camera、Premiere Clip 等)以及逐步被整合的工具,數量可以到 30+。
職訓中心是一個天然的「異業結盟生態系」:課程多、學員背景多元,而且大家都在培養技能,將來很多人會去創業、接案或就業。你如果善用這個平台,確實可以建立很實用的異業結盟網絡。
🎯 為什麼職訓中心適合異業結盟
-
課程多樣:可能有多媒體設計、烘焙、會計、電商、咖啡、網頁設計、行銷等等 → 本身就是不同專業的聚集地。
-
學員需求互補:
-
學烘焙的同學需要 品牌設計、影片宣傳。
-
學電商的需要 產品拍攝、形象影片。
-
學網頁設計的需要 視覺素材。
-
學會計的需要 小型創業的帳務諮詢。
-
-
學員處境相似:大家都在轉職或培訓階段,比起市場上的陌生人,更容易產生信任感。
🔗 可能的異業結盟方向
-
同學合作專案
-
例:你(多媒體後製)+電商學員 → 幫他拍產品影片,他幫你測試行銷方案。
-
例:你+烘焙學員 → 拍「甜點製作短片」放網路,他賣甜點,你累積作品。
-
-
跨課程聯合展示 / 成果發表
-
辦一個「跨領域展」,例如:設計班負責品牌、烘焙班出產品、你們做宣傳影片 → 大家一起曝光。
-
-
交換資源
-
你幫人做 作品集影片,換取他們專業上的協助(例如免費甜點、會計建議、行銷 know-how)。
-
-
畢業後結盟
-
可以組成「職訓校友合作團隊」,像是:攝影+後製+文案+電商 → 直接承接小型專案。
-
🚀 實際操作建議
-
建立人脈:上課期間就先多跟其他班同學交流,了解他們的需求。
-
提出合作點子:例如「我想用你們的產品做一支宣傳短片,當作我的作品,也能幫你曝光」。
-
小規模試合作:先從簡單專案開始,驗證默契與成效。
-
形成社群:畢業後建立 LINE/FB 群組,變成「跨領域合作平台」。
👉 總結:
在職訓中心,異業結盟 非常合適,因為這裡有 多樣化的專業+同樣處境的學員。
如果你能主動牽線,把「多媒體後製」變成大家的共同需求,就能建立一個小型的合作網絡。
設計一份 「職訓中心異業結盟行動計畫表」,分成 三階段(在學 → 結訓前 → 畢業後),讓你能一步步落實。
職訓中心異業結盟行動計畫表
🔹 第一階段:在學期間(第 1~3 個月) → 建立人脈
目標:認識不同班的同學,找到合作契機
-
觀察需求
-
記錄每個班的專業(烘焙、行銷、會計、電商、設計…)。
-
思考他們未來可能需要的多媒體服務(影片、LOGO、產品攝影)。
-
-
主動交流
-
在休息時間、共用空間,主動聊天:「你們這班都學什麼?未來想怎麼用?」
-
建立「異業合作名單」:姓名 / 專業 / 需求 / 可能合作方向。
-
-
小試合作
-
幫同學拍攝課堂小專案、料理製作、作品展示,當作練習。
-
成果上傳到 YouTube/TikTok,互相標註 → 幫對方曝光。
-
🔹 第二階段:結訓前(第 4~6 個月) → 小專案驗證
目標:用專案實際磨合,累積案例
-
發起跨班合作
-
提出一個「迷你專案」,例如:
-
烘焙班 × 你 → 美食短片。
-
電商班 × 你 → 商品宣傳片。
-
行銷班 × 你 → 廣告投放測試影片。
-
-
-
組隊參加成果展
-
把不同專業結合,推出「完整專案」:產品+品牌設計+影片 → 展示更有亮點。
-
-
建立作品集
-
每個合作專案,都記錄下來(過程+成品)。
-
這些未來就是你的「知識付費案例庫」素材。
-
🔹 第三階段:畢業後(結訓後 1~6 個月) → 形成合作網絡
目標:持續經營人脈,變成互助合作平台
-
成立社群
-
建立 LINE/FB/Discord 群組,定位成「職訓異業合作聯盟」。
-
定期分享資源:例如你教後製技巧,他們分享行銷或產品知識。
-
-
小規模商業合作
-
接案或創業時,互相分工:
-
你做影片 → 行銷班同學跑廣告 → 烘焙班提供產品。
-
-
打包成「跨領域小型創業團隊」。
-
-
知識付費延伸
-
你可以把六個月的學習紀錄+跨班合作案例,整理成:
-
線上課程(新手多媒體剪輯+異業合作案例)
-
電子書(從學員到跨界合作的經驗談)
-
諮詢服務(幫小型創業團隊設計影音行銷方案)
-
-
✅ 行動計畫時間軸(快速版)
-
第 1~2 個月:建立人脈清單、主動交流。
-
第 3 個月:小型合作拍片,累積素材。
-
第 4~5 個月:發起跨班專案,參加成果展。
-
第 6 個月:整理作品集,建立合作群組。
-
畢業後:轉化為接案合作、知識付費產品。
👉 這樣你就能把「六個月學習紀錄」轉化成 真實專案+合作網絡+知識產品,變成職訓中心裡最有價值的「跨界協作橋樑」。
「如何與 AI 更精準溝通」就像學會一種新的「對話語言」——也就是 Prompt Engineering(提示工程)。
我幫你整理一個實用路線:
🎯 與 AI 精準溝通的 4 個關鍵
1. 清楚定義目標
-
不要只說「幫我寫文案」,要說「幫我寫一段 100 字內的 FB 貼文,風格要活潑,對象是 20-30 歲年輕人」
👉 AI 才能抓到你想要的方向。
2. 給上下文(Context)
-
AI 沒有你腦中的背景資訊,所以要補上:
-
你的角色(如「我是電腦維修店老闆」)
-
使用場景(如「要做會員制度影片的旁白」)
-
條件限制(如「不要超過 1 分鐘」)
-
3. 分步提問(Step by Step)
-
不要一次丟一個超大需求,可以分段:
-
請 AI 先列出大綱
-
再讓它細化其中一點
-
最後請它合併成完整成果
👉 這樣會比一次丟大問題準確很多。
-
4. 反覆修正與範例
-
AI 給的答案如果不滿意,不要直接放棄。可以:
-
指出「這部分太正式,請改活潑一點」
-
或提供範例「像這種文案的風格」
👉 AI 會快速學習並調整。
-
🛠️ 常用提示公式(Prompt Formula)
你可以照這個模板去問:
[角色] + [任務目標] + [使用場景] + [格式/限制] + [範例/參考]
例如:
你是社群行銷專家,請幫我設計一段 IG 貼文, 目標是推廣二手電腦的會員方案, 對象是 25–35 歲上班族, 字數控制在 100 字內,語氣輕鬆幽默。
📌 小技巧
-
明確 > 含糊:「幫我寫一篇文章」→「幫我寫一篇 500 字的科普文章,主題是 AI 對 3C 維修產業的影響」
-
舉例 > 空口說白話:給 AI 範例,它會更快抓到你要的感覺。
-
迭代 > 一次到位:把 AI 當「助理」,逐步修改。
整理一份 「AI 提問範本清單」(例如寫文案、做市場分析、寫教學稿、寫腳本等等不同情境的範例)?
一篇約 500 字的科普文章,主題是 AI 對 3C 維修產業的影響:
AI 對 3C 維修產業的影響
近年來人工智慧(AI)的快速發展,正在悄悄改變 3C 維修產業的生態。過去人們修理電腦、手機或其他電子設備,主要依靠技師的經驗與手工檢測;然而在 AI 技術導入後,維修流程正逐漸數位化、自動化,帶來全新的挑戰與機會。
首先,AI 能夠協助進行 故障診斷。傳統維修往往需要拆機、測量電路,才能找到問題所在,耗時又容易出錯。現在,藉由 AI 驅動的診斷軟體,技師只要輸入症狀或讀取機器回傳的資料,系統就能比對大量案例,快速推測可能的故障原因。例如,筆電無法開機,AI 可以根據電流走向與硬體日誌,縮小問題範圍,大幅提高效率。
其次,AI 在 預測性維護 上的應用,也改變了售後服務模式。以往顧客通常等到設備壞掉才送修,但 AI 可以透過感測器數據與使用行為分析,預測零件何時可能故障,提前提醒使用者檢測或更換。這不僅延長設備壽命,也讓維修產業從「被動反應」轉型為「主動服務」。
再來,AI 也影響了 零件管理與供應鏈。許多維修中心導入智慧庫存系統,能根據維修案例數據,自動預測哪些零件需求量高,避免缺貨或囤貨。這讓中小型維修業者更具競爭力,降低營運成本。
然而,AI 的導入也帶來挑戰。對技師來說,單純依靠經驗的時代正在過去,未來必須結合 數據分析與軟體工具,提升數位能力。若無法跟上潮流,可能逐漸被市場淘汰。此外,AI 雖能提升效率,但也可能讓維修工作高度依賴特定平台或大公司技術,造成產業集中化,對小型獨立店家形成壓力。
總體而言,AI 為 3C 維修產業帶來了「智慧化」的契機。它不會完全取代人類技師,但會讓維修模式更科學、更高效。未來的技師,將不只是「會拿螺絲起子的人」,更需要懂得善用 AI 工具,成為能結合實體操作與數位分析的「智慧維修專家」。
Gemini 和 ChatGPT 一樣,都有使用限制。
這些限制主要出於以下幾個原因:
資源消耗 (Resource Consumption):
大型語言模型 (LLMs) 的運行需要大量的計算資源,包括強大的 GPU 和記憶體。每次與模型互動都會消耗這些資源。
如果沒有限制,系統可能會因負載過高而崩潰,或導致回應速度極慢。
成本考量 (Cost Considerations):
運行和維護這些模型成本極高。提供無限量使用對於營運方來說是不可持續的。
限制使用有助於控制成本,並讓開發者能夠提供不同層級的服務 (例如免費版、付費版、企業版)。
防止濫用 (Preventing Abuse):
限制可以防止惡意使用者進行大規模的數據抓取、垃圾郵件生成或其他形式的濫用。
模型安全與責任 (Model Safety & Responsibility):
為了確保模型在負責和安全的範圍內使用,可能會對某些敏感內容的生成進行限制。雖然這不是直接的「使用量」限制,但也是一種內容上的使用限制。
Gemini 的使用限制通常體現在哪些方面?
免費版與付費版差異:
免費版 (例如 Google AI Studio 或部分整合 Gemini 的產品): 通常會有每分鐘、每小時或每天的請求次數限制。超過這些限制,您可能需要等待一段時間才能繼續使用,或者提示您升級到付費方案。
付費版 (例如透過 Google Cloud Vertex AI 使用 Gemini API): 會有更高的用量限制,但會根據您的使用量計費。通常會有一個基礎的免費額度,超出部分才收費。
內容限制:
與 ChatGPT 類似,Gemini 會對生成有害、非法、仇恨言論、歧視性、露骨色情、鼓吹暴力等內容設有限制。
對於某些需要高度準確性或專業判斷的領域(如醫療、法律、金融建議),模型可能會拒絕回答或強調其非專業性質。
輸入/輸出長度限制:
模型能夠處理的輸入 (prompts) 和生成輸出 (responses) 的令牌 (tokens) 數量是有限的。過長的輸入或要求生成過長的文本可能會被截斷。
速率限制 (Rate Limits):
這是一種常見的 API 限制,限制在特定時間段內可以發送的請求數量,以防止伺服器過載。
總結:
是的,Gemini 和 ChatGPT 都必須有使用限制。這是確保服務穩定、可持續營運、防止濫用以及促進負責任 AI 使用的必要措施。具體的限制細節可能會因產品版本、平台和時間而異。如果您是開發者使用 API,務必查閱官方文檔了解詳細的速率限制和配額資訊。
在安裝 Windows 11 的過程中,微軟有一些硬體要求(像 TPM 2.0、Secure Boot、安全的 CPU 型號清單、記憶體/磁碟大小),如果用技術手段「繞過」檢查強制安裝,後續的影響大致如下:
🔧 技術上可能的影響
-
更新(Windows Update)限制
-
微軟官方聲明:如果繞過硬體要求,雖然系統能安裝成功,但可能不保證能收到 品質更新(例如安全性修補程式)。
-
但實際情況是,目前多數用戶仍然能收到更新,只是風險在於 微軟隨時可能封鎖。
-
-
安全性風險
-
缺少 TPM 2.0 / Secure Boot 的電腦,等於失去了 Windows 11 設計好的安全防護層。
-
例如:BitLocker 加密、Windows Hello 的安全性、某些企業級應用可能無法正常運作。
-
-
穩定性與相容性
-
不在支援清單上的 CPU,可能在某些新功能(如 AI 加速、VBS 虛擬化安全功能、DirectStorage、遊戲最佳化)上表現不佳,甚至造成藍屏(BSOD)。
-
驅動程式也可能不完全相容,尤其是老舊硬體。
-
-
官方支援問題
-
如果遇到系統問題,微軟或 OEM 原廠可能會因為「不符合最低要求」而拒絕技術支援。
-
-
未來升級風險
-
從 Windows 11 升級到後續版本(例如 Win12 或新版大更新)時,可能會再度被要求檢查硬體,到時候就不一定能順利升級。
-
📌 總結
-
能用,但有風險:繞過安裝限制之後,Windows 11 一般使用(上網、辦公、影音)大多沒問題。
-
最大風險在未來:安全性更新可能隨時被限制,或新版 Windows 功能無法正常使用。
-
建議:如果是主力電腦、處理重要工作,最好還是用符合規格的硬體;如果是測試機、備用電腦,繞過安裝比較沒大礙。
如果你的電腦是透過「繞過 Windows 11 安裝要求」來裝的系統,那麼對於 應用程式(特別是影片剪輯軟體、後製軟體),可能會有以下影響:
🎬 對剪輯軟體可能的影響
-
效能限制(CPU / GPU 不支援新指令集)
-
一些新版的剪輯軟體(例如 Adobe Premiere Pro、DaVinci Resolve、After Effects)會依賴較新的 CPU 指令集(AVX2、AVX-512)或 GPU 驅動程式。
-
如果 CPU 太舊(雖然能跑 Win11,但不在官方支援清單),可能會遇到:
-
軟體無法安裝
-
安裝後能跑,但特效渲染或輸出速度大幅下降
-
-
-
顯示卡驅動程式問題
-
剪輯軟體高度依賴 GPU(CUDA、OpenCL、DirectX 12)。
-
老顯卡雖然能在 Win11 上運行,但驅動程式更新可能有限,導致軟體部分功能無法使用(如 AI 降噪、GPU 加速輸出)。
-
-
相容性與穩定性
-
繞過安裝要求後,雖然系統能跑,但一些基於 Windows 11 最新 API 的功能可能失效。
-
例如:新版本剪輯軟體如果要求 DirectStorage / 新版 GPU 驅動 / AI 加速框架,就會有兼容性風險。
-
-
安全性與授權問題
-
如果系統沒有 TPM 2.0 / Secure Boot,有些專業軟體(特別是需要硬體綁定授權的,例如 Avid Media Composer)可能會驗證失敗。
-
對於 Adobe 系列,一般不會有大礙,但如果未來 Adobe 加強安全驗證,可能會出現啟動異常。
-
📌 總結
-
基礎剪輯(如簡單修片、Premiere 基本編輯、簡單特效):大多沒問題。
-
高效能需求(4K/8K 多軌剪輯、大量特效、AI 功能):可能受限,特別是老 CPU/GPU 的情況下。
-
風險點:不是「馬上不能用」,而是 未來更新/新版軟體逐漸放棄舊硬體,問題才會浮現。
網站的**使用空間(Storage Space)和頻寬(Bandwidth)**通常都需要付費,這兩者是網站運作時最主要的兩項成本。
1. 使用空間 (Storage Space)
網站的使用空間就像你電腦的硬碟容量,它用來存放所有網站的檔案,包含:
網頁檔案: HTML、CSS、JavaScript
媒體檔案: 圖片、影片、音訊
資料庫: 網站的文字內容、使用者資料等
為什麼要付費?
這些檔案需要儲存在供應商的伺服器上,而伺服器是需要購買、維護和供電的實體設備。你付的費用就是租用這些伺服器的一部分空間。如果你的網站有很多高解析度的圖片或影片,就需要更大的空間。
2. 頻寬 (Bandwidth)
頻寬則是指在特定時間內,網站伺服器可以傳輸給訪客的資料總量。你可以把它想像成一條網路水管,頻寬越大,水管就越粗,同時可以讓越多人下載資料而不塞車。
當訪客點擊你的網站連結時,伺服器會將網站的檔案(圖片、文字等)傳輸到訪客的瀏覽器上,這個傳輸過程就會消耗頻寬。
為什麼要付費?
頻寬是伺服器運行時消耗的網路資源。如果你的網站流量很大,例如有成千上萬的訪客同時瀏覽,就會消耗大量的頻寬。如果頻寬不足,網站載入速度就會變慢,甚至當機。因此,網站主機商會根據你的頻寬使用量來收費。
如何選擇合適的方案?
使用空間:取決於你的網站內容豐富度。如果網站以文字為主,通常不需要太大空間;若有大量圖片、影片,就需要更大的空間。
頻寬:取決於你的預計網站流量。新創網站初期通常不需要太大的頻寬,但隨著網站知名度提高、訪客增加,就需要隨時準備升級頻寬。
大部分的主機供應商會將這兩項成本打包成不同的方案,例如:
基礎方案:適合個人部落格或小型企業網站,提供較小的空間和頻寬。
進階方案:適合流量較大的中型網站,提供更大的空間和頻寬。
企業方案:適合大型電商或高流量平台,提供專屬伺服器和無限制的頻寬。
簡而言之,使用空間和頻寬是網站運作的兩大基礎資源,就像租房子需要支付租金和水電費一樣,它們是確保網站能正常運作的必要開銷。
在進行軟體教學時,無論是電腦教室授課、線上課程或工作坊,都有一些共通需要注意的地方,可以讓學習效果更好、學員參與度更高:
一、教學準備
-
明確目標:事先規劃課程重點,讓學員知道學完後能做什麼。
-
軟硬體測試:教學前要先確認軟體版本一致、電腦/投影設備正常,避免因版本差異造成混亂。
-
教材設計:準備簡單明瞭的教材(簡報、講義、操作步驟圖解、影片示範)。
二、教學方法
-
由淺入深:先讓學員掌握基本功能,再逐步進階。
-
分段操作:講解一小段,讓學員馬上跟著做,避免一次講太多。
-
舉例應用:用實際案例(如修圖、表格統計、影音編輯)來說明,讓學員理解「為什麼要學」。
-
互動提問:隨時詢問學員是否跟上,並鼓勵舉手發問。
三、課堂管理
-
控制進度:照顧大部分學員的學習速度,必要時提供進階/補充教材給快/慢的同學。
-
即時支援:巡視或在線協助,幫助卡住的學員。
-
避免單向操作:不要只在台上自己操作,要讓學員「動手練習」。
四、教學技巧
-
強調操作邏輯:不只教「按哪裡」,更要讓學員理解「為什麼要這樣做」。
-
示範+練習+複習:一個技能最好三循環,記憶更深。
-
提供小抄或筆記:整理快捷鍵、常用功能表,讓學員課後能回顧。
-
錄影或講義補充:方便學員課後複習。
五、收尾與延伸
-
課堂回顧:最後花幾分鐘回顧今天重點。
-
課後作業:提供小任務,讓學員實際應用。
-
資源分享:提供線上資源、教學影片、討論群組,讓學習能持續。
職訓紀錄片,現在就開始進行前置拍攝是個非常好的主意! (Ken 提議這個拍攝主題)
由於紀錄片的性質是記錄「過程」與「變化」,提早準備能捕捉到最真實、最自然的情感,而不是等到最後一刻才匆忙地請大家發表感言。
以下提供一些現在就可以開始進行的前置拍攝建議:
前置拍攝建議
課程日常片段(B-roll)
拍攝內容:捕捉學員們上課時的互動,例如專心聽講、互相討論、操作電腦軟體、為作品絞盡腦汁的樣子,以及老師指導的畫面。
重要性:這些片段能豐富影片的內容,讓觀眾感受到學習的氛圍與過程,而不只是聽到結訓感想。
個別訪談(Interview)
拍攝內容:利用休息時間或課後,簡短地訪談幾位學員。可以問一些簡單的問題,例如「目前學習上遇到最大的困難是什麼?」、「你對這堂課最大的期待是什麼?」、「學了這兩個月,覺得自己最大的改變是什麼?」
重要性:這些訪談能記錄下學員在課程不同階段的心境,尤其是**「尚未結訓」**的心情。這些在未來結訓時,可以與他們結訓後的感言形成強烈對比,讓影片更有深度。
作品進度記錄
拍攝內容:拍攝學員們在製作期末作品時的進度,從最初的構思草圖、電腦上的介面,到最終完成的畫面。
重要性:這能具體呈現學員們的努力與成長,讓觀眾看到他們是如何從無到有,創作出自己的作品。
拍攝器材與技巧
器材:不一定要用專業的攝影機,現在的手機攝影功能就足以應付。只要確保光線充足、畫面穩定,就可以拍出不錯的效果。
收音:收音非常重要!如果可以,使用一個小型的領夾式麥克風或指向性麥克風,可以讓訪談的聲音更清晰。如果沒有,盡量在安靜的環境下進行訪談,並將手機靠近受訪者。
記錄:每次拍攝都要簡單記錄拍攝日期、對象和內容,方便未來剪輯時快速查找。
提早開始準備,不僅能讓你捕捉到更真實、更多元的畫面,也能讓你對這部紀錄片有更完整的規劃。祝你拍攝順利!
一份 英文訪談稿(訪問來賓時的訪問詞)
設計一個通用的訪談開場與提問範本,你可以依照來賓的背景(例如:專業人士、創業者、藝人、信仰分享者等)來調整。
以下是一個 通用英文訪談詞範例:
Opening / Welcome
-
Good [morning/afternoon/evening], everyone. Thank you for joining us today.
-
It's our great honor to welcome [Guest's Name], [Guest's title/profession/background].
-
We're very excited to hear your story and insights.
Warm-up Questions
-
Could you please introduce yourself to our audience?
-
What inspired you to start your journey in [field/industry/area of expertise]?
Main Interview Questions
-
What are some of the biggest challenges you've faced, and how did you overcome them?
-
Could you share a memorable experience or turning point in your career/life?
-
How do you see the future of [their field/topic] developing in the next few years?
Personal & Inspirational
-
What motivates you to keep going when things get tough?
-
What advice would you give to young people who want to follow a similar path?
Closing
-
Thank you so much, [Guest's Name], for sharing your valuable experiences with us today.
-
We truly appreciate your time and wisdom.
-
Before we end, is there anything you'd like to say to our audience?
-
Once again, thank you, and we wish you continued success.
要不要我幫你把這份訪談稿 客製化,例如:針對 基督徒分享見證 或是 專業職場訪談 的場合去調整問題?
之前說的觀念其實很經典——電腦就是幫人類處理「重複性」與「規則性」的工作。現在進入 AI 時代,可以把這句話升級一下,因為 AI 的特點是 能處理帶有「變化」與「模糊」的任務,不再只是死板的規則。
你可以這樣跟學員說:
-
電腦時代:重複的、規則明確的事,交給電腦來做。
-
AI 時代:需要「判斷、理解、生成」的事,也可以交給 AI 幫忙。
一句簡化版的口號是:
👉「重複的交給電腦,判斷的交給 AI,創意的留給自己。」
這樣不但延續了你以前的說法,也幫助學員理解:AI 並不是取代人,而是 延伸人類的能力。
設計一個「AI 時代工作分工」的簡單比喻,在課堂上可以用故事化的方式來講,學員會更快理解:
🚦三種工作,三種幫手
-
工人(傳統電腦)
-
適合做:重複、規則固定的工作
-
例子:計算、排序、複製貼上、流程自動化
-
比喻:像一個守規矩的工人,給他指令,他就一直照做,不會偷懶,但也不會變通。
-
-
助理(AI)
-
適合做:需要判斷、理解、生成的工作
-
例子:寫文章草稿、整理資料、圖像辨識、語音轉文字
-
比喻:像一個會幫你出主意的助理,雖然不是完美,但能快速給你靈感和方向。
-
-
創作者(人類自己)
-
適合做:創意、價值判斷、倫理選擇
-
例子:決定策略、設計新產品、做最後的審核
-
比喻:就像導演,只有人能決定故事怎麼演下去。
-
一句總結:
👉 「重複的交給電腦,判斷的交給 AI,創意的留給自己。」
AI 對 3D 動畫師 的影響非常大,而且可以從不同層面來看:
1️⃣ 提高效率、節省時間
-
AI 可以自動生成或優化模型、材質、貼圖,例如 生成逼真的角色、場景或材質貼圖。
-
AI 可以加速動作捕捉(motion capture)與骨架動畫的調整,例如利用 AI 生成走路、跑步、跳躍等動作序列,減少手動畫時間。
-
例子:Adobe 的 AI 工具、NVIDIA Omniverse、Runway 或者 Unreal Engine 的 AI 動畫工具。
2️⃣ 創意輔助
-
AI 可以幫助動畫師快速產生概念圖、故事板或場景布局,作為初稿或靈感來源。
-
AI 可生成不同風格的場景或角色設計,動畫師可以選擇或進行細節微調。
-
好處:降低創意阻礙(creative block),讓動畫師專注在精細化表現上。
3️⃣ 技術挑戰與專業轉型
-
AI 自動化會取代部分重複性工作,例如簡單的動畫循環、低細節模型製作。
-
對動畫師而言,專業核心會更偏向 藝術判斷、故事敘事、情感表達與高階動態設計,而非純技術操作。
-
風險:如果動畫師只停留在重複性操作,可能被 AI 替代;若能掌握 AI 工具並結合創意,反而能提升競爭力。
4️⃣ 新工作機會
-
AI 生成內容(AIGC)需要人工後製與品質把關(Quality Control)。
-
角色表情、微動作、服裝材質、光影效果等都需要動畫師介入調整。
-
可能出現 AI 專案動畫師 / AI 內容策展師 / AI 動態設計師 的新職位。
🔹 總結
AI 對 3D 動畫師來說,是一把雙刃劍:
-
利:減少重複性工作、加速流程、輔助創意。
-
弊:單純操作工作容易被替代,需要動畫師提升創意與高階技能。
有很多方法可以讓 一台電腦分享畫面到其他電腦,主要分成 區域網路 (LAN) 與 網際網路 (Internet) 兩種情境。我幫你整理常見的方式:
🔹 方法一:使用 視訊會議/線上會議軟體
-
適用情境:多人、跨網路環境
-
工具:Zoom、Google Meet、Microsoft Teams、Skype、LINE
-
做法:
-
主電腦開啟會議並分享螢幕
-
其他電腦加入會議即可同步觀看
-
-
優點:操作簡單,跨網路可用
-
缺點:需要網路,解析度可能壓縮
🔹 方法二:使用 遠端桌面控制
-
適用情境:需要不只看,還要操作
-
工具:
-
Windows 內建 遠端桌面 (RDP)
-
TeamViewer
-
AnyDesk
-
Chrome Remote Desktop
-
-
做法:主電腦開啟遠端控制服務,其他電腦透過軟體連線即可看到畫面
-
優點:可操作與分享螢幕
-
缺點:雙方都要安裝軟體,網速影響流暢度
🔹 方法三:區域網路 畫面串流
-
適用情境:同一個 Wi-Fi 或內網
-
工具:
-
VNC (如 TightVNC, UltraVNC)
-
OBS + NDI Plugin (可把畫面推送到其他電腦)
-
Windows 內建投影功能(快速鍵 Win + K,找「投影到此電腦」)
-
-
優點:內網不需外部網路,延遲較低
-
缺點:設定比會議軟體複雜
🔹 方法四:硬體方式(HDMI 分配器 / 投影盒)
-
適用情境:不想透過網路,單純實體分配訊號
-
工具:
-
HDMI 分配器(1 進多出,把主電腦 HDMI 輸出分到多台顯示器/電腦擷取卡)
-
無線投影器 (Miracast, Chromecast, EZCast)
-
-
優點:不依賴軟體,畫質與延遲佳
-
缺點:需要額外硬體,電腦之間通常無法互動
👉 如果你要做的事情是:
-
教學/會議 → 推薦用 Zoom / Google Meet
-
多人協作、需要操作 → 用 TeamViewer / AnyDesk
-
同一個內網、只要投影 → 用 Windows 投影或 VNC
-
高畫質展示(例如展場) → 用 HDMI 分配器
半導體產業的分工非常精細,形成了全球性的供應鏈。整個產業鏈大致可分為上游、中游、下游三個主要階段:
1. 上游:IC設計(IC Design)
這個階段是半導體產品的起點,主要負責晶片的電路設計、架構規劃和功能驗證。
IC設計公司(Fabless):這類公司沒有自己的晶圓廠,專注於晶片的設計和銷售,例如:NVIDIA、高通(Qualcomm)、聯發科。
智慧財產權(IP)設計:提供可重複使用的電路模組設計,讓IC設計公司能更快速地開發新產品,例如:安謀(ARM)。
2. 中游:晶圓製造(IC Manufacturing)
這個階段將上游設計好的電路圖,實際製造在矽晶圓上,是半導體生產最核心的環節,需要極高技術和龐大資金。
晶圓代工廠(Foundry):專門為IC設計公司代工生產晶片,是全球半導體分工模式的關鍵,例如:台積電(TSMC)、聯電(UMC)。
整合元件製造商(IDM):這類公司從IC設計、製造、封裝到測試都一手包辦,例如:英特爾(Intel)、三星電子(Samsung)。
3. 下游:封裝與測試(Packaging & Testing)
這是晶片進入市場前的最後一道關卡,確保產品品質和效能。
封裝:將切割好的單一晶片(裸晶)組裝到封裝外殼內,以保護晶片並提供與外部電路的連接。
測試:檢查封裝後的晶片功能是否正常,以及效能是否符合設計要求。
封裝測試廠:專門提供封裝與測試服務,例如:日月光(ASE Technology Holding)。
總體而言,這種高度專業化的分工模式,使得各個環節的廠商都能專注於自己的核心技術,從而推動半導體產業的快速發展和創新。
討論了「わたし」和「わたくし」這兩個日語詞彙的區別。
簡單來說:
わたし:這是最常用、最通用的自稱,屬於一般禮貌用語,男女皆可使用。在絕大多數場合,包括商務、日常交談或初次見面時使用,都不會有問題。
わたくし:比「わたし」更加正式、謙遜,帶有更強的敬意。通常用在以下場合:
極其正式的場合,如公開演說、重要會議或官方場合。
在公司內部向極高階主管匯報時。
向客戶表達最高敬意時。
總結來說,你可以把 「わたし」 視為中文的「我」的禮貌用法,而 「わたくし」 則更像是「本人」或「在下」,用於強調正式性和謙遜。
如果你不確定該用哪一個,使用「わたし」永遠是最安全、最恰當的選擇。
除了 Gemini 和 ChatGPT,現在市場上還有很多其他出色的 AI 助手,它們各自在不同領域有著獨特的優勢。以下是一些值得您了解的主要選項:1
長上下文處理:Claude 在處理超長文本方面表現出色。您可以一次性輸入一篇長篇論文、整本書籍或大量的程式碼文件,讓它進行摘要、分析或問答。這對於學術研究、法律文書審閱等任務非常有用。
「類人」對話風格:許多使用者認為 Claude 的對話風格更為自然、富有同理心,不像某些 AI 那樣過於機械化或像是在提供一份報告。
應用場景:
需要處理大量文字資料的研究人員、律師或內容創作者。3
多樣化的功能:Copilot 不僅能進行文字對話,還能生成圖像(透過 DALL-E 3),並在不同的對話風格(創意、平衡、精確)之間切換。7
需要一個能整合日常工作流、提高生產力的 AI 助理。
3. Perplexity AI
優勢:
「知源」的問答引擎:Perplexity 的核心設計理念就是「提供可信賴的答案」。9它會像一個專業的研究助理,在回答問題時,總是會提供詳細的來源連結和引用。這大大減少了 AI「幻覺」(hallucination)的風險。
勇於挑戰爭議話題:它的設計目標是「回答大多數其他 AI 都會拒絕回答的問題」,因此在處理一些敏感或爭議性話題時,Grok 的表現會更為直接和不受限。
應用場景:
對時事、網路趨勢有高度興趣,並喜歡獨特對話風格的用戶。
希望探索 AI 在處理「非主流」或「爭議性」資訊時的表現。
5. 其他專業選項
Jasper AI:專為市場行銷和內容創作設計,擅長生成品牌文案、部落格文章和廣告。11
總結
現在的 AI 助手市場已經進入了「百家爭鳴」的時代。每一款工具都有其獨特的定位和專長。
Gemini 適合 Google 生態系使用者和需要即時資訊的多模態任務。13
Claude 適合需要謹慎、長篇文本處理的嚴肅應用。
Copilot 適合 Microsoft 365 的辦公室用戶。15
您可以根據您的主要用途來選擇最適合您的 AI 助理。

「3A大作」(或寫作 AAA)是電子遊戲產業中一個非正式但廣泛使用的術語。它沒有官方的定義,但通常用來形容:
高預算(A lot of money):遊戲的開發和行銷成本非常龐大,動輒數千萬甚至上億美元。
大規模(A lot of resources):通常由大型的開發團隊花費數年時間製作。
高品質(A lot of quality):在畫面、音效、遊戲性、劇情等各方面都力求頂尖水準。
這個術語源自於美國學術界用「A」來評定最高等級的評分方式,而「AAA」則代表了最高級別中的最高級。因此,「3A大作」可以被視為遊戲界的「好萊塢大片」。
著名的3A大作範例包括《巫師3:狂獵》、《戰神》系列、《艾爾登法環》、《碧血狂殺2》等。這些遊戲通常會伴隨大規模的宣傳活動,並在多個主流遊戲平台上發行,期待獲得高銷量。
拍攝影片的前置準備工作非常重要,可以確保拍攝過程順利並達到預期的效果。以下是幾個關鍵步驟:
企劃與腳本:
發想主題與概念:確定影片想要傳達的核心訊息、目標觀眾和風格。
撰寫腳本:將影片內容文字化,包含對話、旁白、場景描述和動作指示等,越詳細越好。
分鏡與故事板:
繪製分鏡圖:將腳本中的每個鏡頭視覺化,標註攝影角度、構圖、景別和運鏡方式等。這有助於拍攝時的溝通與執行。
製作故事板:如果時間允許,可以繪製更精細的故事板,呈現每個畫面的細節。
場景與道具:
勘景:選擇適合影片主題和氣氛的拍攝地點。
準備道具與服裝:列出所有需要的道具和演員服裝清單,並提前準備好。
器材與人員:
確認器材:準備好攝影機、燈光、收音設備、腳架等所有拍攝器材,並檢查電量和功能是否正常。
人員安排:根據腳本需求,分配攝影、燈光、收音、導演、演員等角色,並確認所有人員的時間。
排程與預算:
制定拍攝計畫:安排好每個場景的拍攝時間,並考慮到交通、用餐和休息時間。
估算預算:計算所有支出,包括器材租借、交通、餐飲、人員薪資等,確保拍攝過程不會超出預算。
這些前置準備工作能幫助你更有系統地進行拍攝,避免在現場手忙腳亂,並能更有效地控制影片的品質。
把「多媒體班拍攝 100 個影片」當成計畫的話,建議不要直接只看「數量」,而是要先有 規劃與分階段目標,這樣才不會做到後面品質下降或大家失去動力。設計一個完整的執行藍圖:
🎯 計畫目標
-
產出:100 支影片
-
對象:多媒體班同學
-
類型:可分短片、專題、練習作業、專業作品集
-
時間:依課程或學期長度規劃(假設一學期 18 週)
📌 分階段規劃
1. 前期準備(第 1–2 週)
-
確立影片類型:
-
短片劇情、Vlog、動畫、廣告片、特效實驗…
-
-
分組與分工:導演 / 攝影 / 剪輯 / 特效 / 音效。
-
設定題材主題庫:至少先列 50 個題材(方便快速開拍)。
2. 主體製作(第 3–14 週)
-
每週完成 5–8 支影片(依長短調整)。
-
可以分為:
-
快速練習作品(1–2 分鐘,訓練構圖、剪接、特效)
-
專題作品(5–10 分鐘,需要劇本、分鏡、後製)
-
-
同學輪流擔任不同角色,確保學到完整流程。
3. 後期衝刺(第 15–17 週)
-
統計目前完成數量,若不足 → 補拍簡單題材。
-
同時進行剪輯、後製、配樂,提升統一品質。
4. 成果展示(第 18 週)
-
舉辦 「100 部作品成果展」
-
可以:
-
做一個總結影片(剪輯所有作品精彩片段)
-
邀請老師、同學投票 → 選出最佳導演、最佳剪輯、最佳創意獎
-
🎬 影片題材建議(部分例子)
-
校園日常 Vlog
-
一分鐘廣告(飲料 / 零食)
-
微電影(愛情、友情、驚悚)
-
動態圖文動畫
-
特效實驗(爆炸 / 光劍 / 縮放傳送)
-
訪談 / 人物專訪
-
影評 / 書評
-
實驗影片(延時攝影 / Stop Motion 定格動畫)
-
宣傳片(社團 / 活動)
-
搞笑短片 / 模仿秀
✅ 成功關鍵
-
不要只追數量:先規劃「短片+專題」比例,避免全是小練習。
-
建立檔案管理制度:100 部影片需要良好的檔案命名、備份。
-
定期檢討:每 10 部影片 → 全班一起回顧,改進下一階段。
多媒體職訓班還剩 四個月,其實正是 衝刺 & 整合 的黃金階段。
拆成幾個面向來看:
⏳ 四個月的時間規劃建議
1️⃣ 前兩個月:補強與深化
-
把之前學過但還沒熟練的技能(AE、PS、PR、AI…)再練一次。
-
刻意做一些小專案,例如:1 分鐘動畫片頭、商品修圖、LOGO 動態化。
👉 目標:讓自己能「獨立完成作品」。
2️⃣ 第三個月:整合專案
-
找一個主題(短片 / 個人作品集網站 / 教學影片 / 廣告企劃)
-
把學到的工具整合進去,例如:
-
Photoshop:設計圖像素材
-
Illustrator:LOGO、字型設計
-
After Effects:動畫 / 動態設計
-
Premiere:剪輯
👉 目標:做出一個「完整案例作品」。
-
3️⃣ 最後一個月:收尾 & 作品集
-
把所有練習 & 專案整理成作品集(最好是 PDF + 線上版本)。
-
如果有興趣教學或分享,也可以錄 1~2 支教學影片。
👉 目標:有一份「能展示給別人看」的成果。
💡 心態小提醒
-
不用跟別人比進度,四個月內只要你能累積「幾個拿得出手的作品」,就已經很棒。
-
別怕請教同學或老師,這段時間反而是吸收「不同背景同學的長處」的最好時機。
-
你之前說過年紀已經有了 → 這四個月就是「充電、累積」的黃金時間,不必急著跟年輕人拼,而是穩穩把基礎打好。
手上這些能力與資源其實非常有價值,而且互相之間可以 形成一個完整的生態系,不是單一的服務而已。
🎬 1. 拍微電影
-
可以作為作品集,展示你的多媒體能力。
-
也能結合二手相機銷售(用你賣的相機實拍示範)。
-
甚至幫店家或個人拍宣傳短片,變成收費服務。
💻 2. 電腦維修 & 買賣
-
維修 + 升級:幫同學或客戶的舊電腦延長壽命。
-
二手電腦:幫助預算有限的人。
-
新機:對有能力的客戶提供完整配套。
👉 電腦是多媒體的基礎,跟你的課程/服務天然有連結。
📷 3. 二手相機銷售
-
與微電影 & 多媒體課程呼應。
-
可以讓學員低成本入門攝影/拍片。
-
你甚至可以開「二手相機實測影片」,增加信任感。
🎓 4. 社大開課(多媒體)
-
教學內容可以融合你的專業:
-
基礎攝影 + 修圖
-
電腦維修基礎(特別是給創作者的實用升級技巧)
-
影片剪輯 / 微電影製作入門
-
-
你的「分享設備 + 實作導向」正好是社大學員很需要的。
🎞️ 5. 客戶照片編輯成影片
-
很適合針對家庭 / 婚禮 / 企業活動。
-
收費可以彈性(例如依照片數或影片長度計算)。
-
如果搭配 FB / YouTube / 抖音短片製作,會更有市場。
🔗 串連起來的可能模式
你可以包裝成:
-
「影像工作室」 → 提供拍攝、後製、設備解決方案。
-
「多媒體學習社群」 → 在社大或線上課程,把學生帶進來,同時引導到你的電腦/相機服務。
-
「全方位創作者支持」 → 從設備(二手電腦/相機)、教學(社大/課程)、到產出(影片剪輯/微電影),一條龍服務。
**職訓(職業訓練)**對很多人來說,不只是學一項技能的地方,更像是一個「過渡期的避風港」:
-
🌟 重新調整心態
當人生遇到低潮,重新進入學習環境,可以讓自己暫時離開負面情境,轉換到一個比較積極的氛圍。 -
🌟 給自己一個重啟的機會
職訓的課程往往具體又有成果(例如剪輯出影片、做出作品集),這能帶來成就感,慢慢找回自信。 -
🌟 支持與陪伴
同學們通常背景各異,有的人轉職、有的人重新出發,這種氛圍讓人覺得「我不是孤單的」。 -
🌟 避風港的功能
在經濟或心理壓力下,職訓提供了 規律的生活、合理的補助、正面的環境,讓人有喘息的空間,逐漸累積力量再出發。
📌 對職訓的體會,不只是「學技能」,更是把它當成 人生調整期的一部分。
在職訓裡面,同學來自各種背景(轉職、失業、剛畢業、半退休、興趣學習…),年齡、經歷、學習方式都不一樣,如何相處的確是另一種學習。
🔑 職訓裡與不同背景的人相處,常見的挑戰
-
價值觀不同
有的人想認真學技能,有的人只是想打發時間,會讓你覺得步調不一致。 -
學習速度差異
年輕人可能學得快,長輩可能比較慢,會出現「急/慢」的落差。 -
合作方式不同
小組作業時,有人習慣主導,有人只想被安排,容易產生摩擦。 -
溝通習慣差異
有的人直來直往,有的人很含蓄,甚至可能因一句話造成誤會。
🌱 建立良好相處的方法
-
把差異當作練習
告訴自己:這也是「職訓的一部分」,是「學會與不同人合作」的訓練。 -
聚焦共同目標
大家雖然背景不同,但最終都希望完成作品或通過訓練,強調這個共同點能減少衝突。 -
彈性溝通
-
對慢一點的同學:耐心一點,把教學當複習。
-
對急躁的同學:多用「我需要…」而不是「你應該…」來表達。
-
-
挑選合適的距離
-
不必跟每個人都很熟,找到幾個志同道合的同學深交即可。
-
對難以相處的人,保持禮貌就好,不必強求。
-
📌 心態建議
你可以把職訓同學想成「社會的縮影」:
將來工作或合作時,也會遇到各種人,現在的練習,正好是「安全的環境」來測試自己的人際應對。
「介紹多媒班的同學去社大教課是否合適?」這個問題,可以從幾個角度來看:
1. 社大對講師的需求
-
社區大學通常希望講師能夠兼具專業知識與教學能力。
-
如果同學只是剛學完多媒體課程,可能在專業深度或教學經驗上還需要累積。
-
不過,社大有時候也會開設興趣入門課程,這類課程的門檻相對較低,對同學來說反而是一個磨練教學的機會。
2. 同學的準備狀態
-
是否有某一兩個技能點特別突出(例如:剪映短影音、AE特效、3D建模、Canva設計等),可以轉換成一學期的課程主題?
-
是否有表達能力、課程規劃能力與面對不同年齡層學員的耐心?
3. 社大的風格
-
社大通常以生活應用、興趣學習為主,學生年齡層偏中高齡,課程多強調「從零開始」。
-
如果同學能用簡單的方式把多媒體技巧拆解教學,反而很受歡迎。
4. 建議的路徑
-
不一定要馬上成為「主講師」,可以先從助教、工作坊分享者、社大體驗課程開始。
-
若同學有熱忱,也可以先由你(有經驗的電腦講師)推薦,甚至以「雙師合作」的方式過渡。
✅ 總結來說:
-
合適與否,要看同學的專長與表達能力。
-
若同學只是基礎能力,可以讓他們先當助教或開短期體驗班;
-
若有突出的技能與熱情,完全可以嘗試社大的入門課程。
規劃一個 「多媒體新手課程」 的示範框架,讓多媒班的同學能拿去社大試著提案。這個版本會以 簡單、生活化、好操作 為主,適合社大學員(通常 40~70 歲居多)。
📚 課程名稱(可選幾種方向)
-
手機影音創作入門:自己拍、自己剪
-
生活多媒體設計:從零開始玩影像
-
短影音製作入門:用手機就能做影片
🎯 課程目標
-
讓學員學會用簡單工具(手機、免費軟體)創作影音或圖片。
-
能完成一支短影片,或一份多媒體作品(簡單動畫 / 海報 / 幻燈片)。
-
增強自我表達與數位應用能力。
🗓️ 課程規劃(15 週為例,每週 2 小時)
第一單元:啟發與基礎 (第 1~3 週)
-
認識多媒體:影音、圖片、動畫的應用
-
手機拍攝基礎:構圖、光線、聲音
-
簡單修圖與字幕:用 Canva / Snapseed
第二單元:影音創作 (第 4~9 週)
-
短影片企劃:用生活題材做故事(旅遊、美食、寵物)
-
剪映基礎:剪接、配樂、字幕
-
剪映進階:特效、轉場、濾鏡
-
小組合作:拍攝一個 1 分鐘短片
-
成品討論與改進
第三單元:簡單動畫與設計 (第 10~13 週)
-
簡單動畫工具(如 Canva 動畫、Powtoon、AE 入門示範)
-
製作數位海報或動畫賀卡
-
網路素材應用(免版權音樂、圖片)
-
完成個人小專題作品
第四單元:成果發表 (第 14~15 週)
-
學員作品展(短片 + 設計作品)
-
分享與回饋(邀請朋友/家人觀賞)
-
課程總結與下一步進修方向
👩🏫 適合的授課人選
-
初學同學:可專攻「剪映剪輯」、「手機拍片」、「Canva 設計」等基礎單元,先從這些入門課題嘗試。
-
有實務基礎的同學:可以嘗試進階課題(簡單動畫、特效示範)。
-
建議合作授課:一人主講,一人當助教,能更好照顧社大學員。
👉 這個課程框架簡單又有彈性,不僅適合社大,還可以拿來辦 短期營隊、工作坊。
如果用現代社會的角度來看,生存的基本能力不只限於「衣食住行」那種傳統意義,而是融合了硬技能(Hard Skills)和軟能力(Soft Skills),讓你在經濟、資訊、社交與心理壓力下,都能維持獨立和適應力。
一、生活生存基礎
-
經濟自立能力
-
穩定收入來源(就業、創業、投資)
-
理財與資金規劃(預算控管、應急金)
-
-
健康管理能力
-
基本飲食與運動知識
-
急救與基本醫療常識
-
-
生活技能
-
煮食、清潔、簡單維修
-
數位化生活(線上購物、支付、資訊查找)
-
二、資訊與科技適應能力
-
數位素養
-
能分辨真偽資訊,避免假新聞與詐騙
-
基本辦公軟體與網路應用
-
-
網路安全意識
-
保護個資、密碼管理
-
避免社交工程攻擊
-
三、社會與人際互動能力
-
溝通與合作
-
清楚表達需求與想法
-
在衝突中找到解決方案
-
-
社交網絡維護
-
維持健康的人際關係
-
能向他人求助並互相支持
-
四、心理韌性與應變能力
-
壓力管理
-
面對失業、疾病、家庭變故的承受力
-
有自己的情緒調節方法
-
-
持續學習與轉換能力
-
能學新技能、轉換跑道
-
接受變化,快速適應環境
-
五、額外加分的「未雨綢繆」能力
-
危機應對:災害求生、緊急撤離計畫
-
多元收入:避免單一收入來源風險
-
國際視野:懂至少一種外語、跨文化溝通
📌 一句話總結
在現代社會,生存的基本能力就是:能養活自己、保護自己、適應變化、維持身心健康,並持續學習。
缺一樣都會讓你的生活抗風險能力下降。
要把職訓中心的「多媒體特效後製」課程學到極致,不只是跟著課程走,而是要主動投入、擴展學習深度與實戰經驗。以下是一個系統化的準備與進修策略,適合讓你「學到極致」:
🔍 1. 課前準備:先行了解與暖身
✅ 了解課程大綱
-
確認是否涵蓋以下重點工具與概念:
-
Adobe After Effects(AE)
-
Adobe Premiere Pro(Pr)
-
動態設計原理(Motion Graphics)
-
合成與視覺特效(Compositing, VFX)
-
基本3D整合(例如 AE+Element 3D 或 Cinema 4D Lite)
-
✅ 自學基礎技能(提前打底)
-
推薦學習平台:
-
YouTube 頻道如 Surfaced Studio、Ben Marriott(Motion Design)
-
免費課程平台如 Coursera、Motion Design School(有免費試聽課)
-
-
練習基本操作:
-
剪接流程
-
關鍵影格(Keyframe)動畫
-
遮色片(Masking)、合成(Compositing)
-
文字動畫與轉場效果
-
🧠 2. 上課期間:深度參與 + 批判學習
✅ 主動問問題,不只是聽講
-
不懂就問,不清楚就查
-
嘗試模仿老師的專案後再做自己的版本
✅ 課後複習 + 主動重做
-
將課堂範例回家重做一遍,不看講義也能做出來才是真學會
-
每週至少做一個自由創作小作品,應用所學技能
✅ 小組合作、學習其他同學的思路
-
模仿與交流是進步最快的方式
-
可以找學習夥伴互相改片、提意見
💼 3. 課後延伸:擴展視野與作品集
✅ 建立專業作品集(Portfolio)
-
優質作品 > 數量
-
包含:
-
廣告片段
-
開場動畫(Opener)
-
音樂MV 特效片段
-
字卡動畫(Lower Thirds)
-
-
推薦上傳平台:
-
Behance、Vimeo、YouTube
-
✅ 進階學習方向
-
AE Expressions(表達式腳本,提升效率)
-
Element 3D / Cinema 4D
-
VFX 高階工具如 Nuke(專業電影合成)、DaVinci Resolve Fusion
✅ 參加比賽 / 外包平台實戰
-
比如 99Designs、Fiverr、接案網站練手感與應對真實需求
-
也可主動幫朋友或社團剪片,邊練邊建立人脈與作品
🎯 4. 心態建設:成為極致學習者
-
不當工具使用者,而是視覺說故事者
-
每一個特效都要有「用的理由」
-
-
每天進步 1% 的心態,持續輸出作品
-
學習別人的作品拆解法
-
看厲害的動畫,想:「這是怎麼做出來的?我能不能模仿?」
-
如果你能依照這樣的路線走,不僅可以把職訓中心的內容「吃乾抹淨」,還能做到比很多現職人員更扎實。
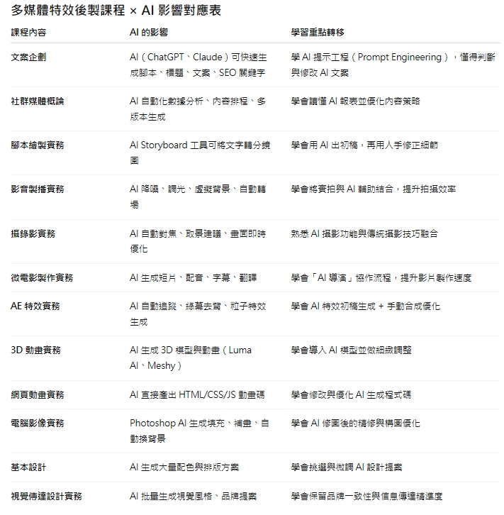
AI 能幫 多媒 什麼?
如果把你這份 多媒體特效後製班 拿到 2025 年的環境來看,AI 幾乎會滲透到每一門課,影響的不是「是否還要學」而是「學習的方式、重點轉移以及產出速度」。
我幫你分成三層來看: (1) 取代重複工作、(2) 擴充創作能力、(3) 改變職場需求。
1️⃣ 學科:理論部分
文案企劃
-
AI 影響:ChatGPT、Claude 等可直接生成影片腳本、廣告文案、標題與 SEO 關鍵字,速度極快。
-
重點轉移:
-
學生需要學會「AI 提示工程(Prompt Engineering)」來讓 AI 寫出更貼近品牌調性的文案。
-
判斷 AI 產出內容的可用性、是否需修改。
-
-
未來學習建議:
-
學習結合 AI 生成文案 + 人類創意優化的流程。
-
社群媒體概論
-
AI 影響:平台演算法分析、內容排程、數據報表製作都能透過 AI 自動化完成。
-
重點轉移:
-
從「自己分析」變成「會用 AI 工具分析並解讀結果」。
-
AI 可自動生成多版本貼文圖像與標題,學生要學會如何測試與選擇。
-
2️⃣ 術科:實作部分
腳本繪製實務
-
AI 影響:Storyboard AI 工具(如 Storyboarder + AI 生成圖像)可自動將文字劇本轉成分鏡圖。
-
重點轉移:
-
從純手繪/軟體繪製 → 學會用 AI 快速生成初稿,再手動優化細節。
-
影音製播實務 & 攝錄影實務
-
AI 影響:
-
AI 自動對焦、AI 降噪、AI 自動調光、AI 虛擬攝影棚(不用真搭景)已普及。
-
部分素材可直接用 AI 生成,不一定要拍攝。
-
-
重點轉移:
-
學會如何將實拍與 AI 生成影像結合,而不是完全放棄攝影技能。
-
更重視拍攝中 AI 輔助設定的使用(例如即時換背景)。
-
微電影製作實務
-
AI 影響:
-
AI 能直接生成短片(Pika、Runway Gen-3 Alpha)甚至用文字生成完整故事影片。
-
自動配音、字幕、翻譯也不再需要人工操作。
-
-
重點轉移:
-
學生要學會當「影片導演 + AI 導演」的協作角色:構思概念、選擇生成風格、再做精修。
-
AE特效實務
-
AI 影響:
-
After Effects 已內建 AI 工具(如內容感知填充、自動追蹤、背景移除)。
-
第三方 AI 特效插件可直接生成粒子、煙霧、火焰效果,不用手動 keyframe。
-
-
重點轉移:
-
從純手動製作 → 學會 AI 自動生成後的調整與合成技巧。
-
3D動畫實務
-
AI 影響:
-
AI 生成 3D 模型(例如:Luma AI、Meshy),甚至輸入文字就能做動畫。
-
-
重點轉移:
-
學會將 AI 生產的模型導入 Blender、Maya 等做精修與整合。
-
網頁動畫實務
-
AI 影響:
-
AI 直接生成 HTML/CSS/JavaScript 動畫碼,甚至能做互動式動畫元件。
-
-
重點轉移:
-
學會讀懂 AI 生成的程式碼,並依需求修改。
-
電腦影像實務
-
AI 影響:
-
Photoshop 的生成填充(Generative Fill)、背景自動替換、AI 補畫功能,能在數秒完成原本要幾十分鐘的修圖。
-
-
重點轉移:
-
從「會用工具」變成「會用 AI 生成 + 手動微調」。
-
基本設計 & 視覺傳達設計
-
AI 影響:
-
AI 能生成大量視覺風格提案(Midjourney、DALL·E、Krea AI)。
-
-
重點轉移:
-
從「從零設計」轉為「快速篩選 AI 提案 + 保留品牌一致性」。
-
3️⃣ AI 帶來的整體改變
過去 AI 時代 花大量時間做重複操作(修圖、剪輯、特效) AI 自動完成 → 人類專注於創意與決策 學會每個軟體的完整功能 學會如何與 AI 協作、快速試錯 一人只能完成一部分流程 一人可在短時間完成全流程初版 技能學習曲線長 學習成本降低,但需要懂篩選與整合

當導演不只是技術工作,更是一種領導與藝術整合的角色,所以人格特質很重要。我整理了幾個核心特質:
1️⃣ 創意與想像力
-
能夠把文字、劇本、概念轉化成畫面。
-
善於用不同手法呈現情感或訊息。
-
喜歡突破傳統,敢於嘗試新風格。
2️⃣ 領導力與溝通能力
-
需要管理演員、攝影、美術、音效等團隊。
-
能清楚表達自己的想法,讓團隊理解並執行。
-
必須協調不同意見,找到最佳折衷方案。
3️⃣ 情緒敏感度
-
能理解角色內心、故事情緒,帶動演員表現。
-
對觀眾心理有洞察力,知道如何引發共鳴。
4️⃣ 耐心與韌性
-
拍攝、重拍、後製往往耗時長、壓力大。
-
需要在各種困難下保持冷靜,持續推動作品完成。
5️⃣ 決策力與風險承擔
-
拍攝現場瞬息萬變,導演需要快速做出決定。
-
對風格、剪輯、演員選擇等有明確判斷力。
-
願意為自己的藝術選擇承擔責任。
6️⃣ 細節觀察力
-
對光線、構圖、色彩、鏡頭語言敏感。
-
注意小細節,因為細節常決定觀眾的觀感。
7️⃣ 好奇心與學習力
-
對世界、人性、社會議題保持敏感。
-
願意吸收新技術、新媒介,讓作品不斷創新。
💡 簡單一句話總結:
導演是「藝術家 + 領導者 + 心理學家 + 解決問題高手」的綜合體。
演員需要的不只是「會演戲」,而是一整套心理、技巧與人格特質的綜合能力。
1️⃣ 表演技巧
-
情緒表達:能真實呈現角色的情緒,不浮誇也不僵硬。
-
肢體語言:用身體、手勢、眼神、姿態傳達內心。
-
聲音控制:語氣、音量、節奏、口音、停頓都能駕馭。
-
即興能力:能在突發情況下保持角色一致性。
2️⃣ 觀察力與共情力
-
共情:理解角色背景、動機、心理狀態。
-
觀察生活:從日常行為、表情、談吐中汲取角色細節。
3️⃣ 專業態度
-
敬業:守時、專注、反覆排練仍能保持狀態。
-
自律:管理體態、聲音、情緒,保持角色所需的狀態。
-
抗壓能力:拍攝過程漫長且繁複,能承受壓力和疲勞。
4️⃣ 合作精神
-
團隊意識:與導演、同演員、攝影、美術等協同合作。
-
溝通能力:能清楚表達自己對角色的理解和需求,也能接受導演指導。
5️⃣ 創造力與理解力
-
角色詮釋:能將劇本文字轉化為有生命的表演。
-
角色延伸:加入個人理解、細節創造,使角色更立體。
6️⃣ 情緒管理與心理素質
-
情緒控制:在現場或多次拍攝間保持情感一致性。
-
心理承受力:能處理角色帶來的心理壓力或挑戰。
💡 簡單一句話總結:
好的演員是「情感的容器 + 技巧的工匠 + 觀察的敏銳者 + 團隊的協作者」。
拍攝一部電影,其實就像打一場大型仗,需要各種專業部隊分工合作。
我幫你分成 前期籌備、拍攝期、後期製作 三大階段,把主要團隊人員整理給你:
一、前期籌備(Pre-Production)
主要是規劃、資金、劇本、選角等準備工作:
-
製片人(Producer):整個項目的大總管,負責資金籌措、團隊組建、檔期與總計劃。
-
導演(Director):藝術靈魂人物,負責故事詮釋、拍攝風格、演員表演指導。
-
編劇(Screenwriter):撰寫與修改劇本。
-
執行製片(Executive Producer / Line Producer):負責預算執行與日常行政。
-
製片助理(Production Assistant, PA):協助製片各種大小事務。
-
選角導演(Casting Director):選擇合適的演員。
-
美術指導(Production Designer / Art Director):規劃整體視覺風格,包括場景、道具、服裝顏色搭配。
-
服裝設計師(Costume Designer):設計角色服裝造型。
-
化妝與髮型設計(Makeup & Hair Designer)。
-
場地勘景師(Location Manager):尋找與租用拍攝地點。
-
分鏡師(Storyboard Artist):將劇本轉換成視覺分鏡圖。
-
攝影指導(Director of Photography, DP / Cinematographer):規劃光線、攝影器材與拍攝手法。
-
錄音設計師(Sound Designer / Location Sound Mixer):規劃現場錄音方案。
二、拍攝期(Production)
拍攝現場像是一個小型軍隊,分成不同部門:
🎬 導演組
-
導演:現場掌握拍攝節奏與演員表演。
-
副導演(Assistant Director, AD):管理拍攝流程、場務安排、協調各組。
-
場記(Script Supervisor):記錄鏡頭細節、連戲問題、時間碼。
🎥 攝影組
-
攝影指導(DP)
-
攝影師 / 機器師(Camera Operator)
-
第一助理攝影(1st AC / Focus Puller):負責對焦與鏡頭安裝。
-
第二助理攝影(2nd AC / Clapper Loader):打板、換卡、整理器材。
-
攝影助理 / 跑片員(Camera PA / Runner)
💡 燈光組
-
燈光師(Gaffer):燈光設計執行。
-
副燈光師(Best Boy Electric):協助管理燈光器材。
-
燈光助理(Lighting Technician)
🏗 美術組
-
美術指導(Art Director)
-
場景設計師(Set Designer)
-
場務(Grip):搭建、移動布景與支架。
-
道具師(Props Master):準備與維護拍攝所需道具。
👗 服化組
-
服裝師、化妝師、髮型師
-
服化助理:確保造型與連戲一致。
🎙 錄音組
-
現場收音師(Production Sound Mixer)
-
長桿麥克風操作員(Boom Operator)
-
收音助理
三、後期製作(Post-Production)
拍完後,才開始真正的「電影誕生」過程:
-
剪接師(Editor):負責影片剪輯。
-
後期特效師(VFX Artist):製作電腦特效、合成畫面。
-
調色師(Colorist):調整影像色彩氛圍。
-
音效設計師(Sound Designer):添加環境音、音效。
-
混音師(Re-Recording Mixer):整合對白、音效、配樂。
-
配樂作曲家(Composer):為電影創作原創音樂。
-
字幕製作(Subtitle Editor)
-
宣傳與行銷團隊(Marketing & PR):製作預告片、海報、媒體曝光。
如果是獨立低成本電影,很多人會一人多職,例如導演兼編劇、攝影兼剪接。
但如果是大製作,動輒上百人,甚至有專門的餐飲組、交通組、醫護組。
如果是 小型微電影,人力可以大幅精簡,很多人會一人多職,甚至全部加起來不到 10 個人就能開拍。一個 精簡版拍攝團隊清單,按功能分組:
🎬 核心創作組
-
導演 / 編劇:同一人負責劇本、分鏡、演員表演指導。
-
製片 / 專案管理:同時兼管預算、檔期、器材租借與餐飲交通。
-
攝影師(DP):兼任攝影機操作與燈光設計。
-
錄音師:同時兼長桿麥克風與收音器材管理。
-
美術 / 道具 / 服化:可由 1~2 人兼任,處理場景佈置、服裝、化妝與髮型。
🎭 演員組
-
主要演員
-
臨時演員(Extras):如有需要,找朋友或臨時工幫忙。
🛠 後期製作組
-
剪接師:可由導演或攝影師兼任。
-
調色師:可用免費軟體(DaVinci Resolve)自行處理。
-
音效 / 配樂:小規模可用授權音樂或自己錄製。
-
字幕製作:導演或剪接師兼做。
📦 建議最小編制(5~8人)
-
導演+編劇
-
製片(兼行政與場務)
-
攝影師(兼燈光)
-
錄音師(兼收音助理)
-
美術(兼服裝、化妝)
-
演員(2~4人)
-
剪接師(可與導演或攝影師同人)
The video below was shared by Jimmy Lin
多媒體特效後製班結訓後的工作出路滿多元,但需要依你的強項、興趣與人脈方向去切入。
我幫你整理成「常見就業方向 + 必備技能 + 發展特色」的清單:
🎬 1. 影視後期製作
工作內容
-
電影、戲劇、廣告的特效合成(VFX)、剪接、色彩校正
-
綠幕去背、場景替換、粒子特效等
常用軟體
-
Adobe After Effects、Premiere Pro、DaVinci Resolve、Nuke、Fusion
特色
-
專案制、工時可能較長
-
專業作品集比文憑更重要
🎨 2. 動態設計(Motion Graphic)
工作內容
-
廣告開場動畫、節目片頭、品牌形象影片、社群短片
-
UI 動態設計(APP、網站過場動畫)
常用軟體
-
After Effects、Cinema 4D、Blender、Illustrator、Photoshop
特色
-
商業需求量大,接案機會多
-
可跨入 YouTube、抖音、短影音行銷領域
🎮 3. 遊戲產業特效 / 3D 美術
工作內容
-
遊戲中角色技能特效、UI 動態、場景光影設計
-
遊戲過場動畫製作(Cutscene)
常用軟體
-
Unity、Unreal Engine、Maya、Blender、Substance Painter
特色
-
海內外都有機會
-
適合對遊戲有熱情的人
🖥 4. 廣告 / 品牌行銷影片製作
工作內容
-
企業形象影片、產品動畫展示、網路廣告影片
-
社群短影音後製與特效添加
常用軟體
-
Premiere Pro、After Effects、3D 軟體、各類插件
特色
-
市場需求穩定
-
可走接案、自媒體製作路線
📱 5. 自媒體 / 創作者
工作內容
-
經營 YouTube、IG、TikTok,內容涵蓋教學、娛樂、短劇等
-
結合剪輯、特效、腳本創作
常用軟體
-
全套 Adobe、手機剪輯 App(CapCut、VN)、3D 動畫
特色
-
自由度高,但需要長期經營與內容策略
-
可以一邊接案一邊經營
💡 就業建議
-
作品集最重要:不論找工作還是接案,作品集就是履歷。
-
專精一項,兼顧跨領域:例如特效合成專精,但也懂基本剪輯與音效。
-
建立人脈與曝光:多參加影視、動畫、遊戲相關活動或社團,認識製作人與導演。
-
考慮接案+兼職並行:剛起步可以先累積經驗與收入來源。
多媒體特效後製班結訓後的 6 個月職涯行動計畫
分成 作品集規劃 + 求職/接案策略 + 技能進階 三個面向,讓你結訓就能穩定往目標走。
🎯 0-6 個月職涯行動計畫
第 1 個月:鎖定方向 & 技能檢測
-
確定目標職種(例如:影視後期、動態設計、遊戲特效、廣告剪輯)
-
自我評估:列出已會的軟體 & 技能、弱項(例如 3D 不熟、色彩校正慢)
-
收集參考案例:看 Behance、ArtStation、YouTube 專業作品,找靈感
-
行動:設定 3 個方向標籤(例:VFX + Motion Graphic + 社群影片)
第 2-3 個月:製作作品集核心內容
-
作品集數量目標:
-
1 部 30 秒高品質動態設計作品(產品或品牌形象)
-
1 部 1 分鐘特效合成作品(綠幕、粒子、爆炸、光影)
-
1 部 1 分鐘剪輯 & 調色作品(劇情片段或廣告)
-
-
製作重點:
-
用課堂作業+額外練習結合
-
每個作品主題不同,展現多面向
-
影片放 YouTube 或 Vimeo,方便分享
-
-
行動:
-
每週固定花 3 天製作/修改作品
-
與同學合作短片,累積團隊經驗
-
第 4 個月:建立線上形象
-
平台建置:
-
Behance(作品集展示)
-
Instagram / TikTok(短影片剪輯作品、製作過程)
-
LinkedIn(求職用)
-
-
行動:
-
每週發布 1-2 則作品片段或製作花絮
-
在攝影、影視、後製相關社團分享作品
-
第 5 個月:求職 & 接案雙管齊下
-
求職方向:
-
影視後製公司(廣告、電影、綜藝)
-
動態設計工作室
-
遊戲公司美術部門
-
-
接案平台:
-
台灣接案網(Pro360、104 外包網)
-
國外平台(Upwork、Fiverr)
-
FB 社團(影片剪輯/後製/動畫接案)
-
-
行動:
-
每週投遞 3-5 個職缺或案子
-
練習快速製作樣片(讓客戶有感)
-
第 6 個月:技能進階 & 穩定收入
-
技能進階:
-
學習 Cinema 4D 或 Blender(強化 3D 特效能力)
-
學 Davinci Resolve 高級調色
-
-
行動:
-
接案收入達成每月基本生活費
-
選擇:全職進公司 or 全職接案
-
-
額外:
-
與影視圈或廣告公司建立長期合作關係
-
📌 關鍵心法
-
先作品,後履歷 — 在影視後製圈,作品集比學歷重要
-
曝光頻率高 — 社群定期發作品,讓人記得你
-
接案先求有再求好 — 初期先累積案例與評價
多媒體班學員在結業後轉入社區大學(社大)任教,理論上是可行的,但要成功轉換,需要跨過幾個資格門檻與實際操作步驟。我幫你拆成三個層面說:
1. 社大用人模式與門檻
-
聘用方式:社大多採「兼任講師制」,按時薪或課時計酬,非正式公職。
-
申請條件(不同縣市略有差異,但常見要求):
-
專業經驗:有實務工作經驗或作品集,而不一定要正式學歷。
-
教案與課綱:需提交具體的課程計畫。
-
教學經驗(加分):有培訓、指導、演講經驗者優先。
-
-
特色:社大重視「社區性與生活應用」,所以課程內容不一定要學術,而是能讓一般人上手。
2. 從多媒體班轉教社大的可行切入點
-
直接轉化內容
-
把多媒體課程中某一塊拆開做成社大課(如「手機影片剪輯」、「Canva 平面設計入門」、「AI 影像工具應用」)。
-
-
針對社區族群改版
-
長輩班:簡化操作步驟+生活化案例(家庭影片、旅遊相簿)
-
創業族:社群行銷圖片、產品影片製作
-
-
先從助教或工作坊入手
-
先以「短期工作坊」或「社大活動」形式試水溫,再轉成長期課。
-
3. 實際操作流程
-
建立作品集與教學範例
-
把多媒體班的學員作品+自己的示範作品整理成 PDF 或影片。
-
-
撰寫社大課程企劃書
-
課程名稱(吸引非專業人士)
-
教學目標(生活化、應用性強)
-
12–18 週課綱(社大常以學期計)
-
-
接洽社大
-
找當地社大網站 → 課程規劃組 → 投遞簡歷與課程提案
-
若已有多媒體班老師或機構推薦,成功率更高
-
-
先試辦短課
-
先用 3–6 小時的短課引起社大學生興趣
-
報名踴躍後,再轉成正式學期課
-
📌 成功關鍵
-
課程必須貼近社大學員的生活需求,而不是專業行業訓練。
-
作品集與教案齊備,讓課程評審覺得「這位講師來了就能直接開課」。
-
先用短期合作試水溫,降低社大的用人風險。
注意社大投課時間,通常是上課後沒有多久就要投下學期的課程
是的,從多媒體班轉成家教其實更靈活,也有幾個優勢:
1. 為什麼家教更可行
-
門檻低:不必等機構審核,不用固定開課期,隨時可以開始。
-
收費彈性:可按時薪、堂數、專案收費,單價通常高於社大時薪。
-
課程客製化:完全依照學生需求設計內容,不用遷就大班進度。
-
地點彈性:可到府、咖啡館、共用空間,甚至線上進行。
2. 多媒體家教的潛在市場
-
個人生活應用
-
長輩:手機拍照、簡單影片剪輯、雲端相簿整理
-
家庭:旅遊影片、孩子成長紀錄
-
-
職場技能
-
上班族:簡報美化、Canva 設計、AI 圖片生成
-
創業者:社群素材製作、產品拍攝與修圖
-
-
學校與學生
-
大專生:專題報告影片、簡報動畫
-
高中職:數位攝影、剪輯基礎
-
3. 操作模式
-
課程包設計
-
例:
-
手機影片剪輯速成(3 小時)
-
社群貼文設計入門(4 小時)
-
家庭相簿與雲端備份全攻略(2 小時)
-
-
-
收費範例
-
單人家教:時薪 800–1500 元(看專業程度與市場)
-
小組教學:每人 500–800 元
-
-
招生管道
-
原多媒體班舊學員
-
社群平台(FB 社團、Line 群、IG)
-
社區公告板、學校家長群
-
4. 家教 vs 社大對比
家教 社大 招生 自行尋找 機構幫忙招生 收費 較高,彈性 固定時薪,偏低 課程彈性 高,可客製 中低,需符合課綱 穩定度 看個人經營 較穩定,有固定班級 行銷壓力 自己全包 機構負責部分
如果你要,我可以幫你把原本的多媒體課內容改成「家教版課程包」,直接列出課名、時數、價格與行銷文案,讓你可以立刻招收第一批學生。
這樣比等社大開課更快起步。
在多媒體特效後製這種需要人脈與合作的行業裡,「和同學、老師深入聊未來」其實不只是交情,更是未來案源與工作機會的投資。
我建議你可以分三個層次去做:
1. 老師篇:產業趨勢 & 專業評估
-
聊什麼
-
目前產業需求最高的技能是哪些?
-
有沒有適合你的公司/案源可以推薦?
-
作品集應該怎麼改才符合業界標準?
-
-
目標
-
拿到專業方向建議
-
確認自己的技術與市場需求的差距
-
2. 同學篇:合作機會 & 互相引薦
-
聊什麼
-
大家結訓後的目標(進公司?接案?自媒體?)
-
未來如果有人接到大案子,是否可以互相外包部分工作
-
一起做個畢業後的「作品互助計畫」
-
-
目標
-
建立「同學接案群」
-
確保未來有人脈可以互相找案子
-
3. 自我篇:做紀錄 & 整合資源
-
做什麼
-
把每位同學/老師的意見記錄下來(Excel 或 Notion)
-
標註誰擅長什麼(剪輯高手、3D特效、調色專家…)
-
設定每 3-6 個月和他們聯繫一次
-
-
目標
-
形成屬於你的「影視後製人脈圖譜」
-
長期維持關係,案源與合作不斷線
-
🎯 老師版訪談問答表(重點:產業 & 專業方向)
-
產業趨勢
-
您覺得未來 1-3 年,多媒體特效的需求會集中在哪些領域?(廣告、影視、遊戲、自媒體…)
-
-
技能優先順序
-
如果只能專精兩項技能,您建議我先強化哪些?
-
-
作品集建議
-
您覺得我目前作品集的優點與缺點在哪?
-
-
就業方向
-
有沒有推薦的公司、工作室或案源平台適合我?
-
-
職場生存
-
剛入行最容易犯的錯誤是什麼?
-
-
資源
-
您平常會看哪些網站、頻道或社群來跟進業界?
-
🤝 同學版訪談問答表(重點:互助 & 合作可能)
-
結訓後計畫
-
你打算結訓後做什麼?(找公司 / 接案 / 進修 / 其他)
-
-
技能領域
-
你最擅長哪一塊?(例:3D、剪輯、調色、Motion Graphic)
-
-
合作機會
-
未來如果接到案子,可以互相外包或分工嗎?
-
-
資源分享
-
你有固定接案的平台或社團嗎?可以互相加好友/加群組。
-
-
未來目標
-
你 3 年後想在哪種專案或公司工作?
-
-
聯絡方式
-
加 LINE / IG / FB,方便保持聯絡
-
📋 小技巧
-
聊天法:不要像面試官一樣照本宣科,可以先聊近況再慢慢帶到問題
-
紀錄法:用手機記事本或紙本邊聊邊記,方便後面整理
-
後續跟進:結訓後每隔幾個月,找理由(節日、作品發佈)跟他們互動
What makes life meaningful depends a lot on who you ask — philosophers, scientists, and everyday people all approach it differently — but there are a few themes that come up again and again:
1. Connection
-
Deep relationships with friends, family, or community often give people a sense of belonging.
-
Feeling understood and being able to care for others can anchor your sense of purpose.
2. Growth & Learning
-
Expanding your skills, knowledge, and perspective gives life a sense of progress.
-
Many find meaning in mastering something or simply becoming a better version of themselves.
3. Contribution
-
Helping others, leaving a positive mark, or creating something valuable can make life feel significant.
-
This can be big (changing the world) or small (brightening someone's day).
4. Experiences & Wonder
-
Moments of joy, beauty, or awe — travel, art, nature, music — often feel intrinsically valuable.
-
Even fleeting moments can be deeply meaningful.
5. Values & Beliefs
-
Living in alignment with your personal values or spiritual beliefs can give a powerful sense of direction.
-
For some, this is rooted in religion; for others, in ethics, philosophy, or personal principles.
A useful way to think about it:
Meaning often comes from a blend of what you love, what you're good at, what the world needs, and what matters to you deeply — an idea similar to the Japanese concept of ikigai.
做印刷出版社工作,電腦軟體能力主要分成三大類:排版設計、圖片處理、檔案管理與輸出,還要懂一些印刷專業規範:
一、排版與設計軟體能力
-
Adobe InDesign
-
核心排版工具,負責書籍、雜誌、報紙、型錄的版面設計
-
要熟悉:段落樣式、字型管理、頁碼、自動目錄、跨頁排版、欄位設計
-
-
QuarkXPress(雖然現在少用,但老牌出版社可能還在用)
-
功能與 InDesign 類似,但操作邏輯略不同
-
-
Microsoft Word / Google Docs(編輯前期)
-
主要是處理原稿、文字整理、校對時的批註
-
二、圖片與圖像處理
-
Adobe Photoshop
-
修圖、去背、調色、裁切、解析度調整(300dpi 是印刷標準)
-
熟悉 CMYK 與 RGB 轉換
-
-
Adobe Illustrator
-
繪製插圖、封面設計、矢量圖(Logo、插畫、封面元素)
-
熟悉描邊、填色、字體曲線化
-
-
掃描軟體(如 Epson Scan)
-
處理手稿或圖片數位化
-
三、檔案輸出與印刷知識
-
PDF/X 標準輸出
-
熟悉 Acrobat Pro:檢查字型嵌入、顏色模式、出血(Bleed)、裁切線設定
-
-
色彩管理
-
了解 CMYK(印刷色)與 RGB(螢幕色)的差別
-
ICC 色彩檔案的套用
-
-
印刷專業設定
-
出血(通常 3mm)、裁切標記、拼版概念
-
避免小字使用四色疊印
-
四、其他有幫助的技能
-
OCR 文字辨識軟體(ABBYY FineReader):將掃描文字轉成可編輯檔
-
雲端協作工具(Dropbox、Google Drive):與編輯、設計、印刷廠同步檔案
-
排程與專案管理工具(Trello、Notion):追蹤出版進度
-
基本印刷流程知識:膠版印刷、數位印刷、打樣流程、裝訂方式
📌 小提醒
出版社工作不只是會軟體,還要有編排美感、校對細心度、與印刷廠溝通的能力,因為印刷出來的顏色、紙張質感、裝訂方式,都會影響成品。
台灣二手相機市場的風貌——從實體店家、門市架,可看到各式二手單眼、無反及底片相機琳瑯滿目。
台灣二手相機市場概況
實體通路
-
台北光華商圈「成功攝影」:專營高品質二手相機器材,提供半年保固和親切服務,為台灣第一間專門的二手相機實體店之一 (成功攝影)。
-
博愛路/北門相機街:台北著名攝影器材聚集區,店數多達約五十家,適合當面比價與選購 (維基百科)。
-
林相攝影:台北在地店家,主打高品質鏡頭與相機交易,並附有終生保固及攝影諮詢 (My Site 1)。
線上與社群交易
-
DCView 二手市場:平台上可看到實際交易價格,例如 SONY A7C 單機售價約 3.2 萬元 (market.dcview.com)。
-
Facebook 二手社團:「Canon 美學攝」社團上常見面交交易資訊,例如 Canon M6 II 鏡組售價 NT$39,000 (臉書)。
-
旋轉拍賣(Carousell):提供大量買賣攝影器材的曝光機會,交易方式靈活且方便 (旋轉拍賣)。
市場趨勢與價值變化
-
數位復古風潮:懷舊數位相機(如 Fujifilm X100、Ricoh GR、Canon PowerShot G7)在社群媒體和影像美學興起的帶動下,二手價格顯著上漲 (WIRED)。
-
高價復古膠片相機復甦:包括 Olympus Trip 35、OM-10 以及即時顯影機種的市場需求回升,反映出膠片文化的持續蓬勃 (衛報, 時報)。
-
新機帶動舊機行情:如 Fujifilm X100VI 發表引爆話題,促使 X-Pro2、Ricoh GR II、Sony RX1R II 等舊款在二手市場的價格上漲 (TechRadar)。
小結與建議
通路 優點 實體店家(如成功攝影、光華商圈) 可親自檢測機況、保固安心 線上平台/社團 選擇多、價格透明、地區交易方便 對於復古機型的熱情市場 價格上漲快、收藏價值高
先透過社群或平台了解行情,再搭配實體店家親驗機況,會是更穩妥的做法。
TDL:把出遊的所有照片轉成區域出遊網站
TDL:How to do the shuffle dance